Day 1.
Hi everyone, :)
I could not get the (treasure chest) modeling completely finished yet because of work, but I did work in Blender for another personal project at least an hour a day ;) which I will post here soon I hope :D
For now this is the progress Im making so far with the treasurechest.
I am a beginner in Blender but have a fine art background that I hope to combine in the future :D
justjenn Looking good so far! Looking forward to the final result!
Hello! Good effort on the chest! I look forward to seeing it completed or as far as you can get.
Welcome to the class
justjenn! It's a bummer that the class schedule didn't align with your work schedule. Still, you've made excellent progress on the treasure chest.
You appear to be headed in the right direction with it so I won't critique a WIP. I can give you a C for partial completion. Keep going though and catch up for next week's deadline! 👌
@theluthier Thank you!! I def will be caught up by next week! :D Looking forward to the livestream in a few hours :)
I decided to start all over again instead of finishing my half finished model because last week was so busy for me :) This time around I am also taking screenshots of my WIP so that I can keep track on what I have been doing.
So here are few images.
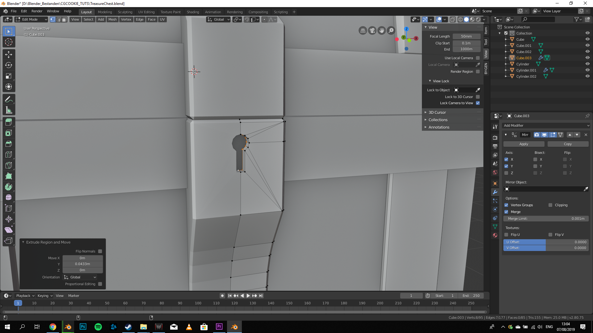
Making the keyhole

Fixed my problem with the position of the keyhole

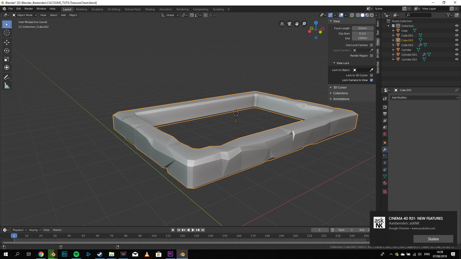
adding damage

more damage

starting on the wooden planks
working on the rest of the wooden planks and fixed the origin to geometry problem, thanks to @ spikexxx :)

justjenn looking good so far! I do notice you have a bit weird shading on top of the chest though, probably your normals are flipped. To fix this, select all, tab into edit mode and hit Shift+N to recalculate the normals. That should fix it.
Keep it up!
thecabbagedetective
spikeyxxx changed it :D
Now working on the rest of the details and hoping to start UV unwrapping soon!
Im free all day today and tomorrow so its perfect timing to solely focus on Blender!

I think my model is finished (at least for today)
Tomorrow I will start working on the UV Mapping and Painting :)
Can't wait!




BC1-1908 Homework Submission Week 2, Jennifer De Graaff
Coloring turned out a bit burned and dark but I kinda like it :)
This is my result:
Baking



justjenn Neat! Maybe this chest was on a ship that caught fire, got burned a bit before it sank into the sea and was recovered later on. Nice job!
justjenn Lovely work this week, Jennifer. I really like the broad gradients present thoughout your texture. Jake's narrative idea about this chest being narrowly saved from a burning ship - love that idea to support the ends of the boards approaching black in value.
I think this will look really good when incorporated into a material. Nothing really to critique from me. It's an A in my book 👍
justjenn Late to the party. Looks good! Can't wait to see some shaders on that chest!
BC1-1908 Homework Submission Week 3, Jennifer De Graaff
Starting the shading process








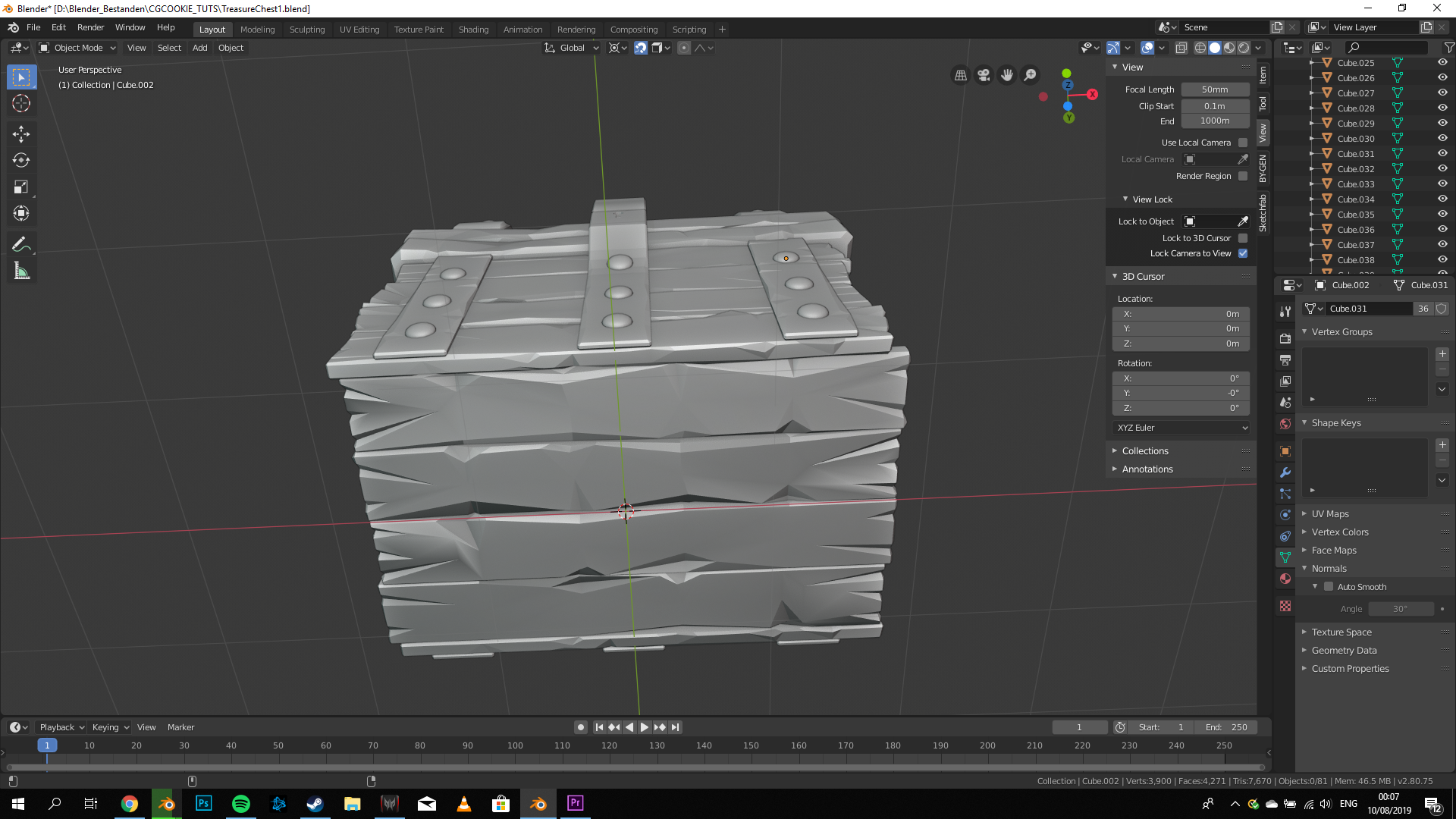
The Final Product :D
@theluthier
silentheart00
spikeyxxx @ghujelk Thank you all so much for your ideas and compliments :D Im a bit late with the shading homework this week but I made it :D I think I love the shading part the most hahaha :D
justjenn Your treasure chest turned out really well! Interestingly there's a lot of faceting going on in the mesh normals, but I kinda like it. The result is a specific aesthetic...I'm surprised how much I like it.
Also your colors are extremely appealing. It's that perfect blend of warm orangy-yellow and cool blue. Excellent work! Definitely an A+ from me 👏