Hey there :),I created a bridge in Blender (first picture). Now I wanna bend the bridge like on the second picture. I tried the same technic as in the tutorial with the shield (https://youtu.be/UfI7VLW1BJY?t=984). So I used the Lattice and put a simple deform on it. The result is weird to me.
Maybe you can help me out with this problem. Thanks
Hi snowingname, did you put a Lattice Modifier on the bridge? With the Lattice selected? Because the bridge doesn't seem to be affected by the Lattice.
spikeyxxx Hey spikeyxxx, thank you for the quick response. For this example I did not combine. But there is a picture with the deformed mesh.
ssnowingname Okay, so the bridge deforms, but only very little. I would say, that this is due to the fact that the bridge doesn't have enough geometry to deform.
ssnowingname You could also try proportional editing.
https://www.indiedb.com/groups/blenderheads/videos/8-proportional-editing-by-neal-hirsig
As
spikeyxxx said you will need enough geometry to bend the parts.
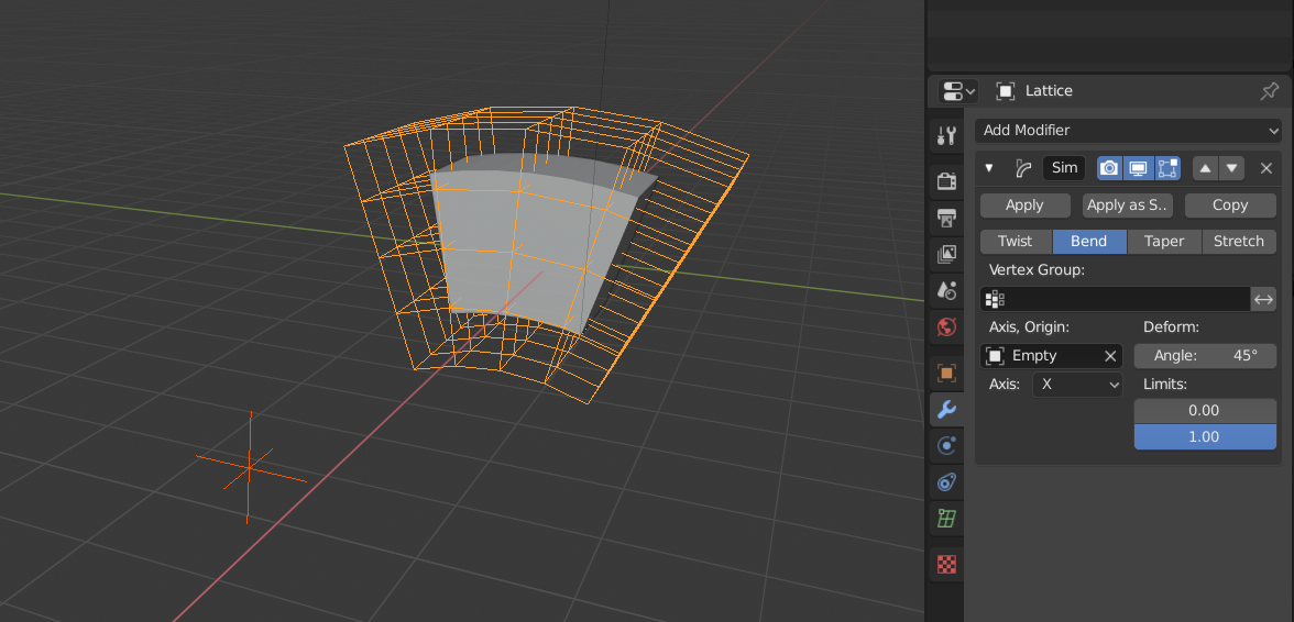
ssnowingname Also, if using a Simple Deform Modifier, you might want to change the Origin of the bending to get the bridge to bend like in the reference:

@charmn-one Thank you a lot the proportional editing thing + more geometry worked very well!