Hello All,
Can anyone help me, I'm looking for a specific function in blender and I'm not sure it even exists.
In Photoshop you can simply hit a hotkey and flip you image as if mirrored from left to right to look at it from a different angle.
I was wandering if blender had this as a function?
Im not talking about the mirror modifier or x sympathizer but a single function that flips the image and then can flip it back easily so you can get a feel for it while looking at it from the opposite side.
does this function exist and if so can someone point me at it?
thanks
Hi dirgeOmatic, in short: no.
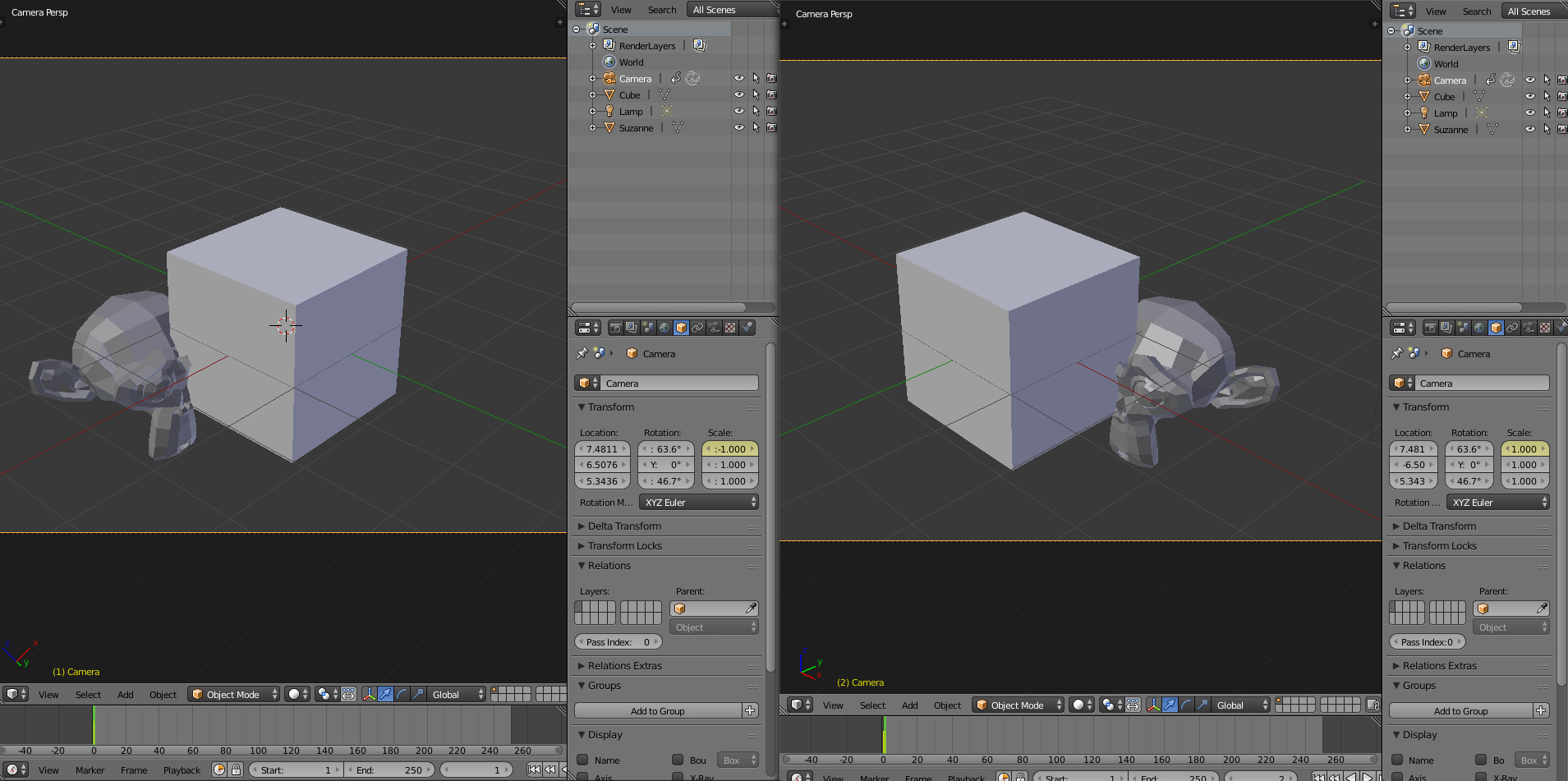
But you can sort of make it work. Flippng an Image is easy: just scale along it's local X-axis by -1.
You cannot flip the Viewport, but you can flip the Camera View, by scaling the Camera by -1 along it's local X-axis.
If you set two Keyframes for the Scale you can easily switch between the two views.
However, at the moment this doesn't seem to work in 2.80. at least I couldn't get it to work yet...