how to see CM or M value in 2.8

Hey guys . after the second class i decided i wanted to try to model my own house. i did watched the house tutorial here but i dont know where i can find the lenght info in 2.8.
i would like to make the rooms somehow believable (not 100% since i am not an architect but i want to get close to realistic style .)
i hope someone can help me with this :)

  • Pavel Mazanik(nekronavt) replied

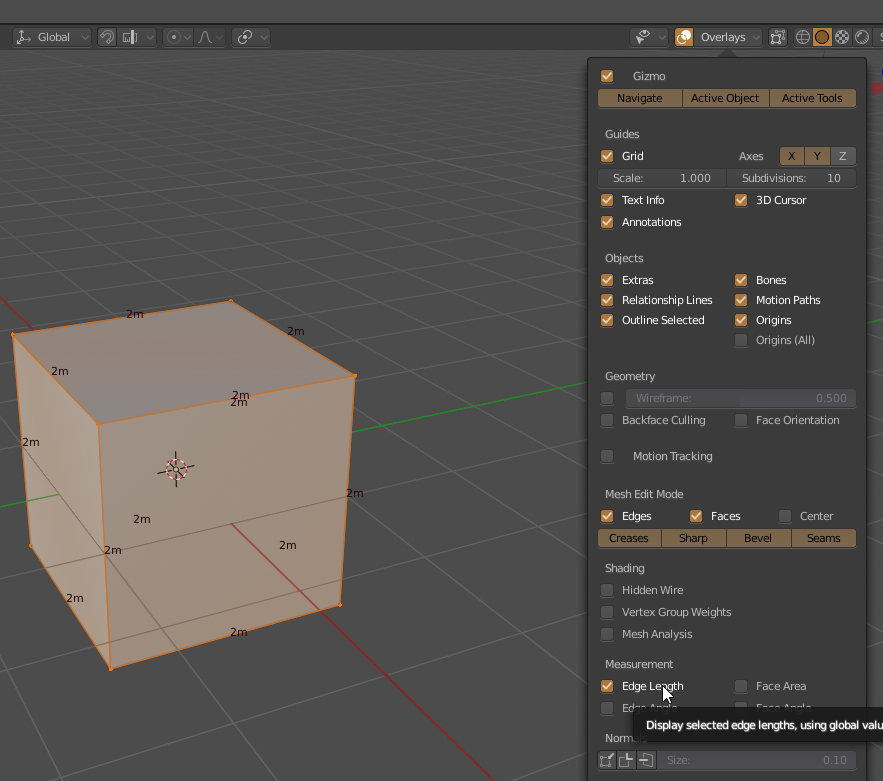
    Do you mean this?

  • yukino hatake(yukinoh1989) replied


    nekronavt yep indeed . that is what i was looking for :D .
    Thank you so much Pavel .
    one more question .
    now we need to edge slide to get to the lenght we want. is there a way that you can type in like this edge should be 1 meter(M) and 5 centimeters (CM)?
    or isnt that possible ?

  • Pavel Mazanik(nekronavt) replied

    yyukinoh1989 you can just type in meters when edge slide is active. So if you want to slide it by 5 cm you type 0.05 (and minus if you want opposite direction)