Is this kind of geometry too messy?

Hey guys!

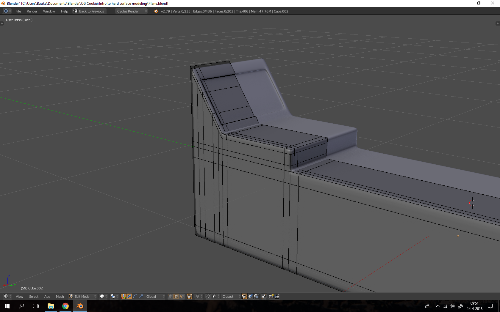
I'm currently following the "introduction to hard surface modeling" course by Jonathan Williamson and I'm working on the inside of the plane now. However, when I add in all the supporting edge loops, things look a bit messy to me. Do you agree and do you have any tips or am I just too critical?

  • ottawablenderguy replied

    I don't see any extraneous loops in the screenshots you've posted, but I understand your concern. I've asked myself this question a few times, too.

    But I go over an object looking at each edge loop and ask myself how removing it will affect the object's shape. That's the real test. Sometimes, it just has to be messy so it looks the way you want it to in a final render.

    The only thing I would tighten up is (seen in the top screenshot) the first loop below the sticky-outy bit could be all on a plane instead of taking a bit of a zig. Other than that, I really don't see anything that can be changed without changing the shape.

  • Bauke Post(baukepost) replied

    Thank you for your reply!

  • Ronald Vermeij(indigowarrior9) replied

    Being critical on one's own work can never hurt anyone,
    .... unless it gets in the way of finishing a project / getting things done.


    This panel is looking fine to me Bauke and don not be too hard on yourself (in the beginning)
    Remember: Practice makes perfect (although there are various different definition of "perfect" too ;-)

  • Jonathan Lampel replied

    Looks fine to me!