Did not see a category for the 2.79 that is now out in RC1....
looked at the Denoising Selection on a simple test blend from Blender Guru, the cherry blossums....set the radius to 10 and strength to .5....below is an example of with (top) and without (Bottom denoising at 128 samples....very nice....

Woah! That's impressive.
I took a peek at the release notes for 2.79 and from all the stuff that's coming, this looks like it's gonna be a really awesome release.
My render times were almost the same, maybe a few seconds slower using noise reduction.....did this on my laptop which has is old and only 8M ram....ran this test on my computer with a MSI Vid card and Quad core 4.3 CPU..... no time difference noted....
My render times were almost the same, maybe a few seconds slower using noise reduction.....did this on my laptop which has is old and only 8M ram....ran this test on my computer with a MSI Vid card and Quad core 4.3 CPU..... no time difference noted....
2.79 has the improved displacement node combined with this feature, I love it...... now if you are not doing close up work, maybe not need it on every object but have not checked the two features with a zooming camera affect ....but still cool.... :-)
I reworked the materials in Robin Marin's Cycles Material Test Scene with the Principled Shader Node, didn't notice any difference in render time.

PS does not save you render time.....it is designed to save you setting up a complex node network and has Fresnel built into it... Blender Guru has a nice and short presentation of the node advantage of the PS....I use it now to save me lots of time for the initial setup.....
also, the displacement is now part of the 2.79 so you no longer need to be in "experimental" on the render and if you look at the modifiers, subserf, etc you will see they have added three levels for detail work and I like the sculpt variable...helps keep the computer from loading down during development.
as to the displacement, you can now run your normal map into it on the material out and it will work if you want...... if you have a displacement Tiff that is more detailed, you will want to use the old method but would suggest you make sure you use the double math-nodes (sub - 0.0 + Multx10) between the image texture and displacement input and you get a nice displacement affects... see nutlZs video https://www.youtube.com/watch?v=l1ASzhU9O-A&t=1110s on usage
But: on the displacement, you still right now have to go to Experimental if you want the BUMP selection in displacement in the materials.... I read somewhere where they may get rid of it and other say no.... maybe one of the CGC gurus can update us on that....but it can cause a difference and I noticed there is a bug because some times that selection messes up the material...but you can go to solid in the 3d View then back to material and it seems to correct itself.... I like to be able to control my displacement so I probably won't be using the normal map as an input...will add pic later....
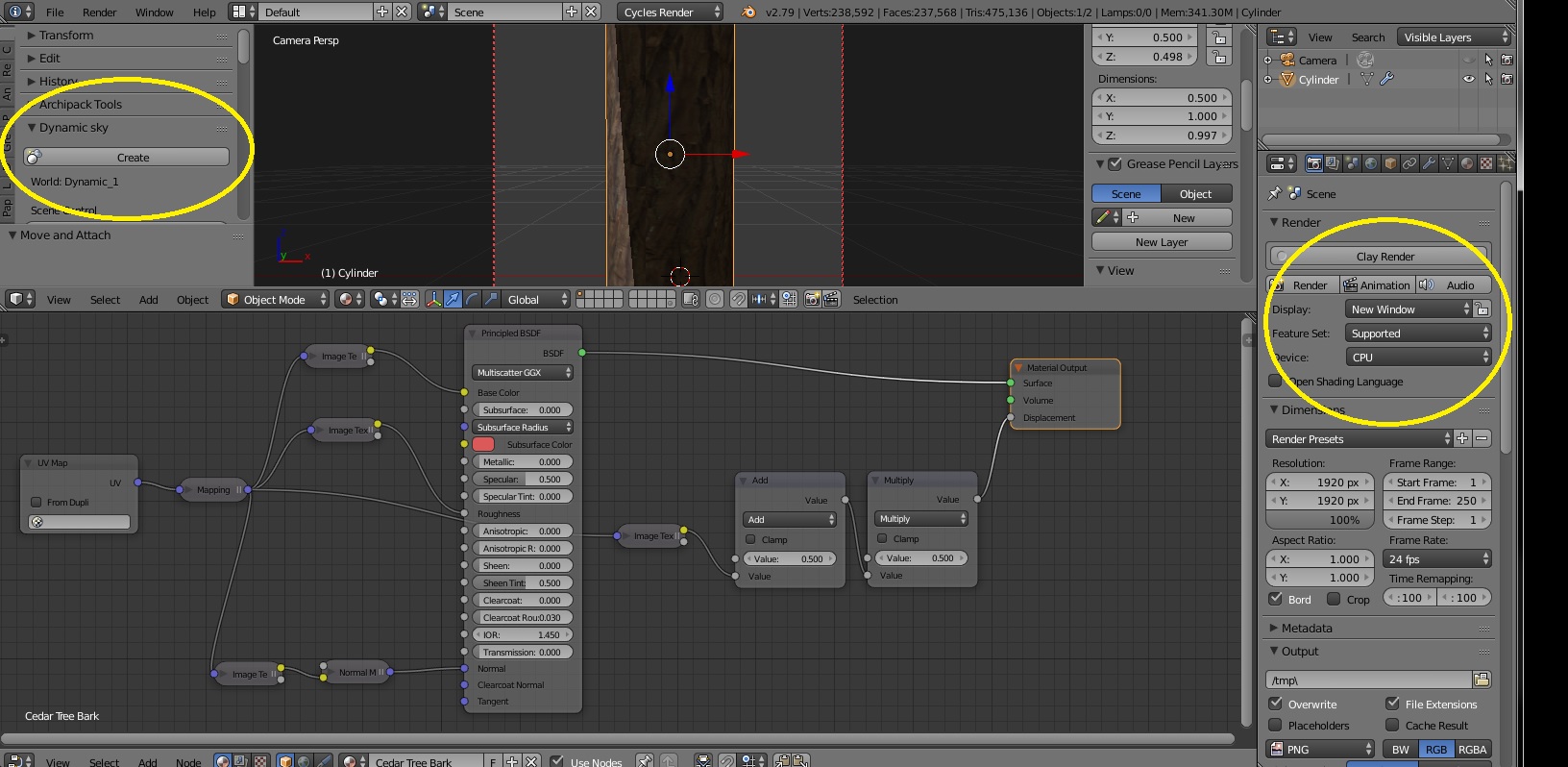
It took about 10 min to setup the initial blend object using CG Texture Free 3D scan of the cedar bark....below are the renders showing the nodes and with/without the Bump available still using the Experimental selection...I hope they make the Bump part of the official 2.79 but we will see...



Does anyone know what the Clay Render feature is for beyond just seeing what it might look like? Anyone know the history of why it is there?
On the bright side, I love the Rotating Camera around the object feature....nice...
Hi all, trying to solve an annoying Theme problem. I can change the color of various aspects of the theme but in the ADD-ON section I can't find the one that controls the letter color and background. Also, did they change the way we increase the size of fonts?
Here is what I am trying to change so this old almost blind guy can read the add-ons better...

ffxswan, I realize I'm using 2.76, but hopefully this is still applicable. In the Themes tab, go to the Info section (left side), and the Theme settings should be there.
Also, in the System tab, the DPI seems to change the text size. I don't know if that's what we're supposed to use, but I used it to enlarge my text a bit!
Thanks.... I remember DPI, but in 2.79 the text size is now called SCALE...posting below....no DPI in System just the font selection......anyway, increasing the SCALE in Interface now makes the ADD-ON section readable...thanks again....

