Object doesn't apply normal bake

posted to: Baking the Normals

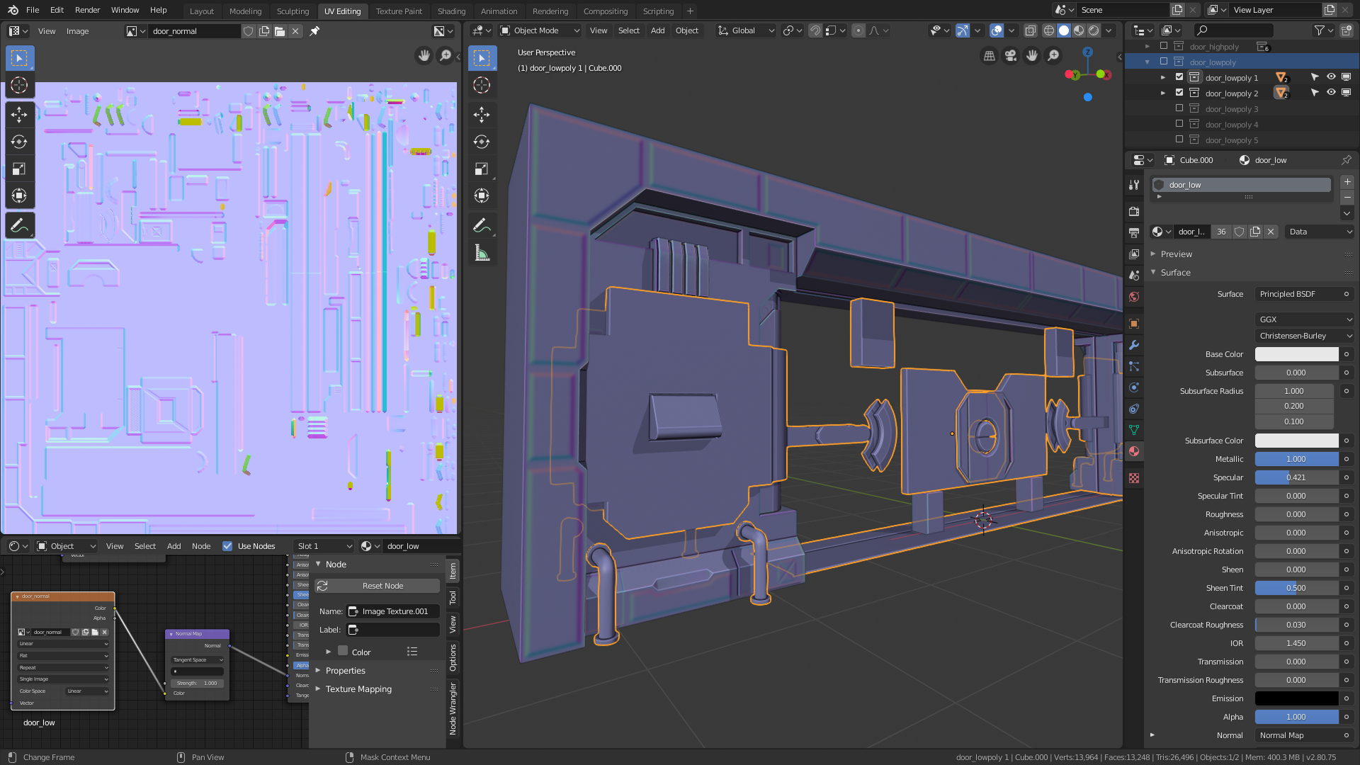
Hey there,

I've just baked the "second layer". The bake looks okay and I've saved the texture in my files. But somehow the bake is not shown in the viewport. The UV mapping is right, the material setup is fine. I don't know whats going on.