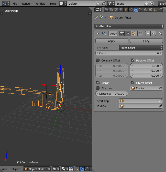
Object offset of array modifier

When I am adding object offset to an array modifier he is not using original sizes instead he is transform my object and then add it.

  • Jonathan Lampel replied

    Hey Peter, I'm having a hard time following the question. Perhaps follow the same method as the video, or use Ctrl+A to apply scale.