


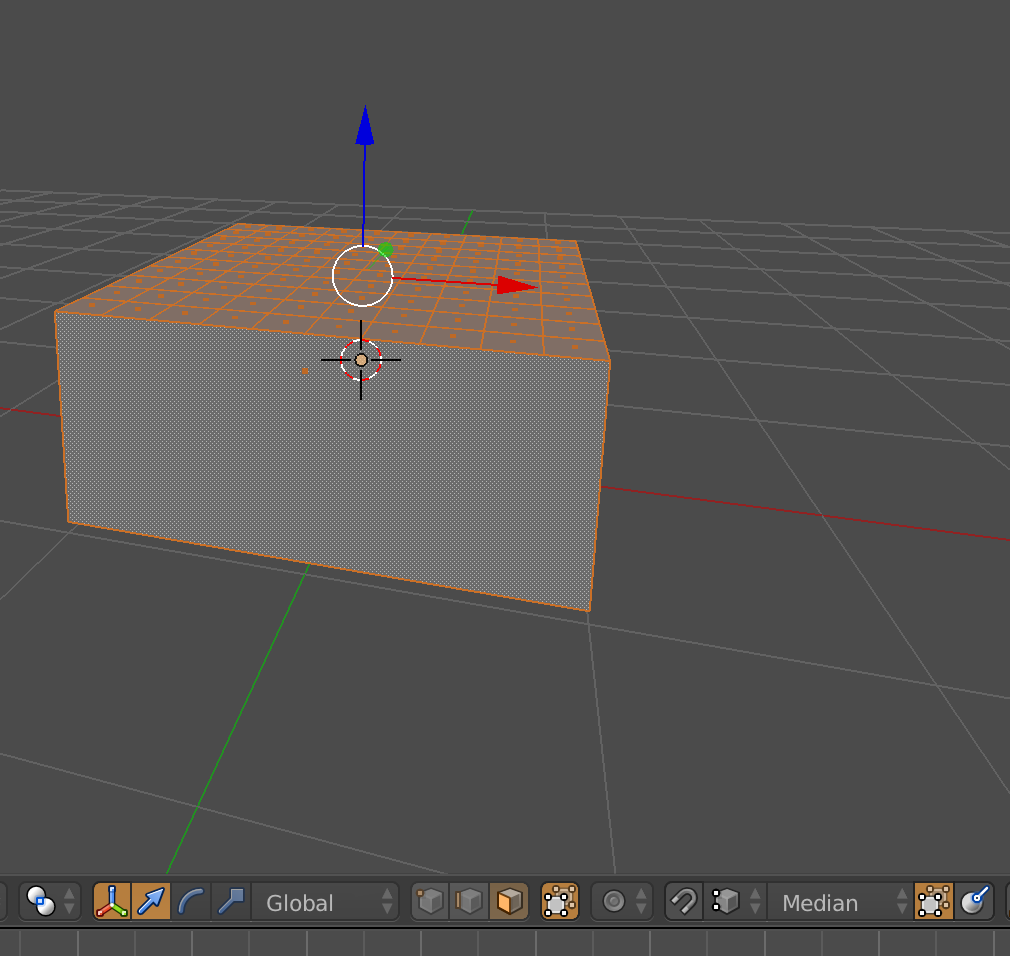
The median is so close to the top face in edit mode as the top face has bigger number of vertices than the bottom ...... so i expect the median snapping to be snapped to the snapped selected vertex as in the picture but it's again snapped to the cube's center !😥
relieve me that this also a bug in blender (i hope i'm not idiot while trying different little scenarios haven't been tested in the video 😅)