hi guys
thnx for that amazing tutorial but when i render the mesh it gives me that weird shading even though that i have followed the steps exactly
p.s.
when i added cage and subdivided the low poly mesh it gave me warning in baking that the cage doesn't have the same poly count as low poly model




Hey, your normal map looks great! That makes me think that the problem must be somewhere else. Is your normal map texture node set to non-color data if it's not 32 bit, or to color if it is 32 bit?
As for the cage, double check that it and the low poly have the same number of Render divisions in the Subdiv modifier.
hi Jonathan
thnks for your great feedback this is a photo of my normal map node and i found that it was color and changed before posting the replay
and sorry for asking but how can i know it is 32 bit?
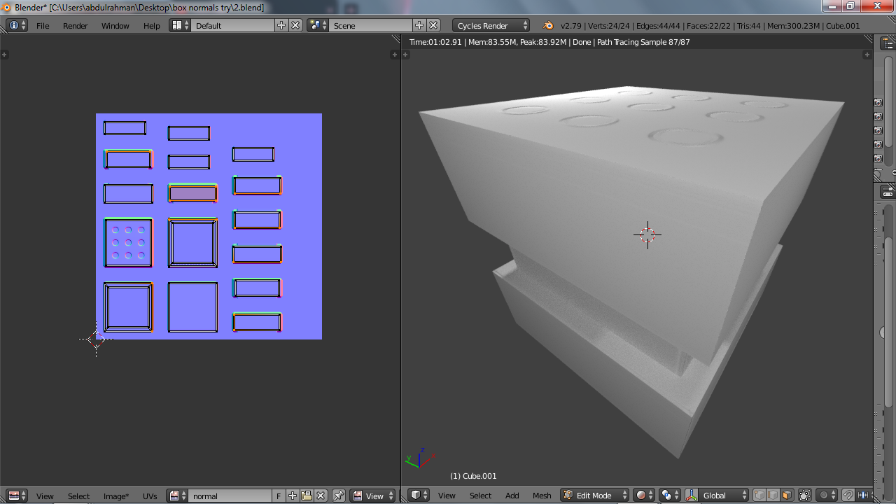
as for the cage this is how normals baked when i added it 
the only solution i found useful is to scale the uvs a little bit inward but i found that it terminates the bevel.
so is it good to scale uvs if there is weird shading or would that terminate the bevel look on the low poly?
You'd have to explicitly tell Blender to make the image 32 bit when creating it, so if you don't remember doing that then it's probably 16 bit. You can also find out in the UV editor sidebar - if it says RGB byte then it's 8 or 16 bit and if it says RBG float then it's 32 bit.

I'd try to avoid scaling the UV's if possible. I think what might have happened is that the cage is not a linked duplicate, so its subdivision surface modifier doesn't have the same creases to hold it to the same shape as the original low poly.
i duplicate the low poly and scaled along normals
if you can tell me what you mean by linked duplicate and how can i do it that would be great!