I followed the steps of this video exactly, but when I switch to texture render the texture doesn't show up. It appears the instructor does something to make the UV Map from the previous lessons disappear, but I can't figure out how, or if that affected the outcome in any way.
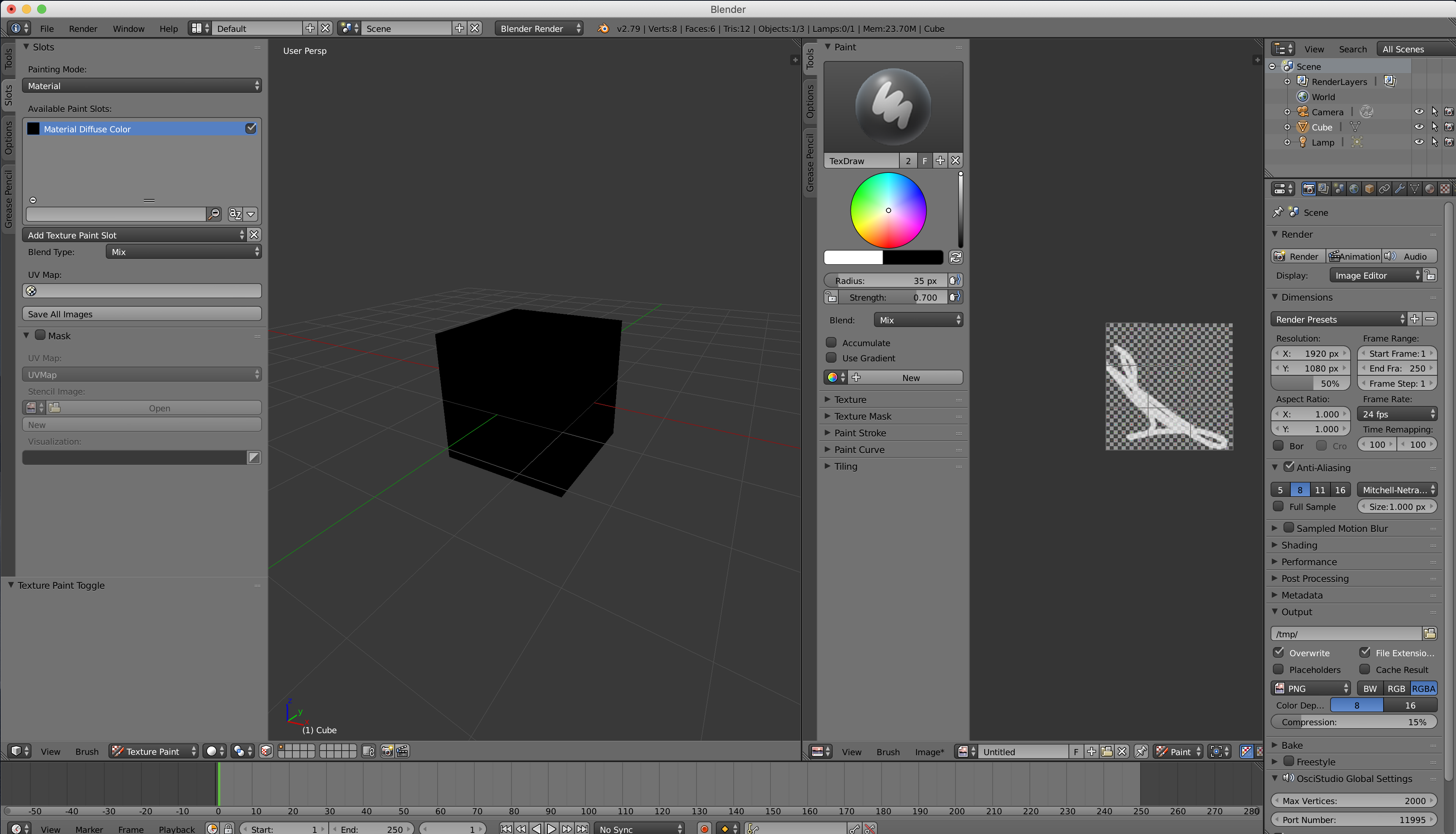
Being one of the more convoluted setups in Blender, I'll have to ask you to verify these settings:
I know that's a lot of silly steps but if those are all correct, you should see the texture on your model as in the video.
I figured out the problem. In the top left tab "Slots" there is a checkmark box saying "mask" which must be enabled, and a drop down menu appears allowing me to select the same texture as the UV view. 
You should not check Mask! Unless you want to paint a mask.
Use Add Texture Paint Slot:


Why isn't the texture I create in UV mode available in the texture paint slot? I have to create a new one, and then each side has a different texture.
Set the Painting Mode from Material to Image, then you can select the image you created.