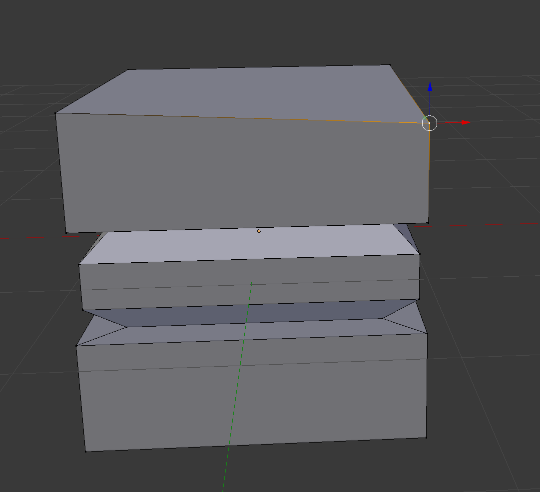
Final remaining vertex slightly off mark

posted to: Delete & Dissolve

Hi,

Restoring my corner result in my final vertex being a little off-- how do I center this back up with the other top vertices? 

  • danielkrafft replied

    Set snap mode to vertex, select the off vertex, press G, then Z to constrain it to global Z, then hold CTRL or CMD depending on your OS, then hover over one of the other top vertices, and the off vertex will snap to the same level as the others. Just make sure for good practice to set your snapping mode back to increment