Overlapping Faces

posted to: Modeling a Wheel

Hi,

love the videos so far, very well explained and easy to understand, even the harder courses. Keep it up, it's great fun to learn a new skill this way!

(edit: all the pictures apear compressed/streched, but to see them 'non-streched' just click on them)

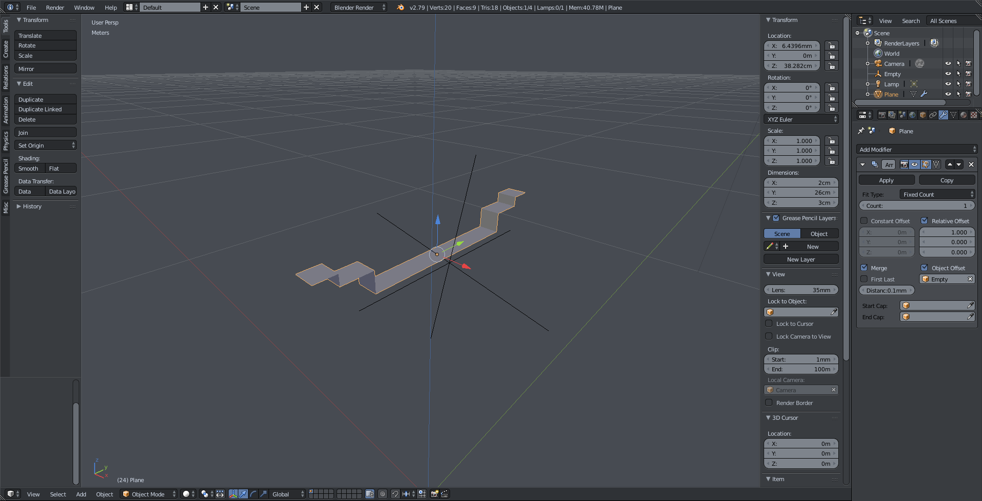
1. This is my (very) basic model for the rim, with a non scaled empty assinged as the object offset in the array modifier.



2. When I now increase the count to 30 and rotate the empty for 12 degrees (360 (degrees) / 30 (number of dublicates)) it creates a circle.



3. Now, when I move the empty around, I can (as long as merge and first last is enabled) create a round outer circle, but then the inner faces overlap which creates a few     problems later on in the modeling and texturing process.



4. Another way would be to make the inner circle round, but then I have a different problem: The outer circle has a lot of gaps, which I could fill after applying the             modifier but it would take ages to fill all of them and I get a lot of triangles. 


So what is the best option here? Is there a way to avoid the overlapping faces, but not having to put a lot of time into fixing the mesh?  Or am I doing something completely wrong?  

Thank you for your time :)


  • Moritz Brucklacher(dave600) replied

    I just realized how to fix the problem. I can move the vertices that create the overlap and just scale the face that is too big along the y-axis. Here is the picture. Compare it to the pictures above and you'll see what I did.