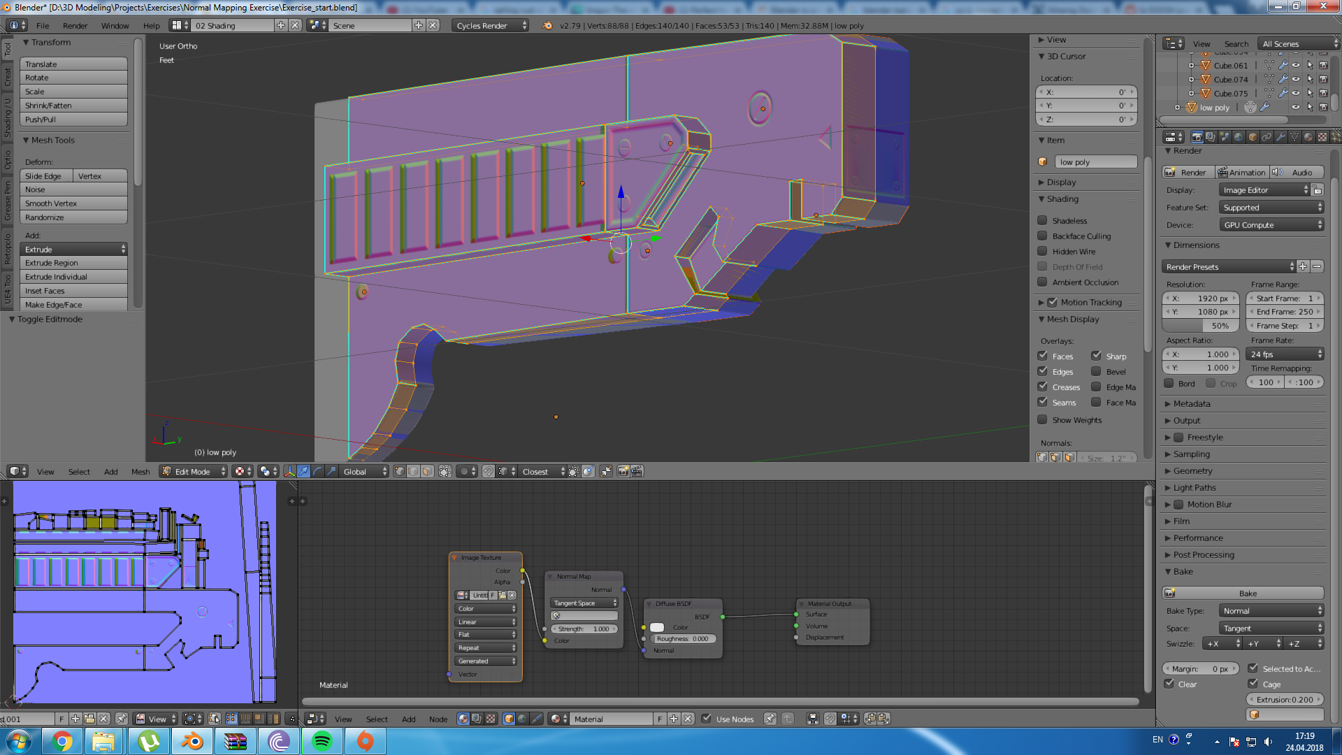
Why is this happening?

No idea what's going on. It only seems to be happening on the left side of the model. plus the lower part of the right one.

I used Blender a bit for normal map creation but have since switched to Substance Painter. It seems a lot easier to use. Which would you say is better?



  • Jonathan Lampel replied

    Hey Fenes, I'm not quite sure just from the photo, but I see some parts of blue poking through the purple on the bottom right, so perhaps it could be due to things overlapping from the mirror modifier or from the cage still being visible. If that's not it, I can take a look at the file. 

    I think Blender is a bit better when it comes to baking normals and AO, but if you find Substance works fine for you and is easier then go with your preference.