Isn't it possible to export the pure mesh animation so that you can delete the rig? Blender 2.9 can read the formats "Alembic" (.abc) with the "Mesh Sequence Cache Modifier" (see here) and MDD and PC2 with the "Mesh Cache Modifier" (see here). Blender 2.66 only had the "Mesh Cache Modifier". Unfortunately I'm not experienced with these formats and don't know how "Sheepit" mentioned above by
rodri handles this.
However, there's an Addon already in Blender 2.66 for exporting animations to MDD:

@stanp (see here on CG Cookie Stan Paillereau) describes it in his "Book Rigging" tutorial (I don't know anymore in which of the 4 parts; see first part here) but as far as I can remember he had some problems with the orientation when reimporting it into Blender. See also https://cgcookie.com/u/stanp/projects/book-rig .
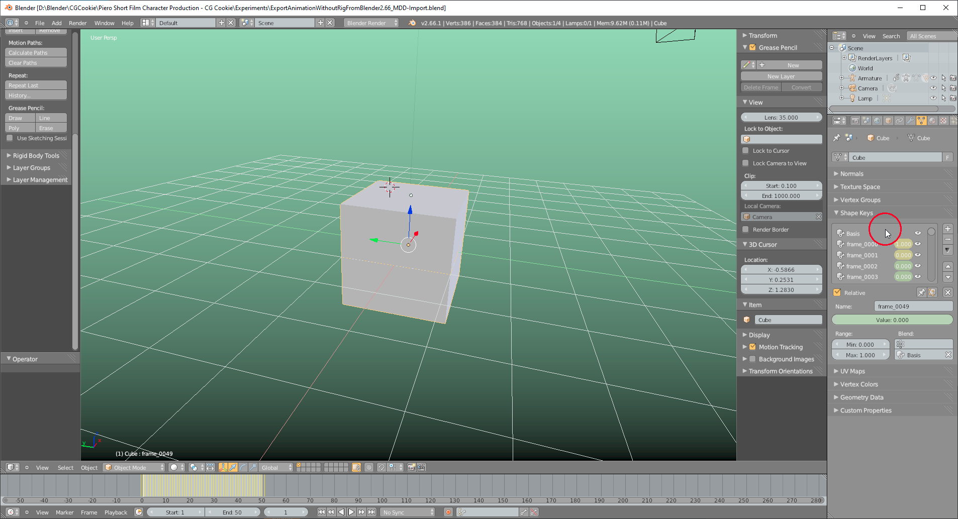
What this MDD-Export-Addon does is to create a "Shapekey" for every frame and name it after that frame as well as creating a "Keyframe" for activating each "Shapekey" only at that frame. After exporting the animation as MDD, you can delete the rig and the "Armature Modifier" on the deformed mesh and import the MDD file created before. It's important to do it on the same mesh so that the "Vertex Count" fits:


For the creation of PC2-files you need and Addon for writing "Pointcaches" which already existed in Blender 2.66:

It works without "Shapekeys" but needs the "Mesh Cache Modifier":
