I'm building a stylised jet engine.
I want to place a load of wires and cables running from the control box(s) around the drum and through the eyelets. I'm quickly realising that trying to do this manually for multiple curves and getting the alignment correct across 10 eyelets each with 2 holes, while possible, is going take me forever. I know I could just bevel a curve circle but that would look too precise. I want them to look like wires. There must be a smarter way to do this. Any ideas? Please don't say Geometry Nodes!
Hi Charles,
No GN, got it.
Maybe this can give you an idea:
Connect 2 Vertices via F, Separate the Edge, Subdivide it and Assign the 2 original Vertices to a Vertex Group, like so:

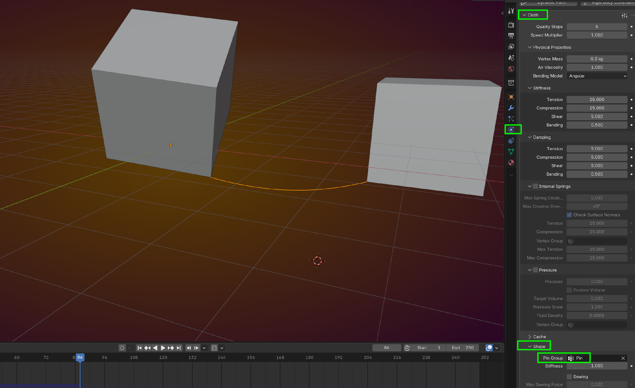
Add a Cloth Physics to it and Pin that Vertex Group and play the Sim:

There are several ways to give that wire some thickness. Here's one:
Add a Skin Modifier, followed by a Subsurf.
Hope that helps you in some way.
Thanks. So what you're suggesting is that each vertex is pinned to each eyelet and then physics takes over in the space between to make it look non uniform and messy? I've not done any physics or cloth sims at all. I'll do some more googling but it's all 'here's how to make a cable' and no one ever does a complicated set-up where precise positioning is important. I'll have a play... the challenge is useful but I'm starting to think that my engine might end up having a lot less exposed wiring than envisioned!
So actually was quite easy in the end. Front view, pen tool and clicking to add a point at each holder, then some manual adjustment.
Not perfect but good enough as this is just a small part of a bigger piece.
Will have to see how much effort I put in. This is a smaller internal piece to help contribute to the overall form and designed to sit inside the abdomen shell from previous post. So I was just bashing together something 'quick' that had pipework and lights and wires around a jet engine shaped drum. I'm not sure how much of it you'll see in the end . That said I have been waiting for something I can use to trial substance so maybe this is the piece to try it. I'd need to put more effort into the model if I do tho. Real jet engines are brilliantly complicated - just look at this ref