Any time I use different bevel weights along connected lines, the results look screwed up. What's the proper way to use different bevel weights so they layer on top of each other?
HI Sid,
It depends on the exact situation and also on what you expect. "The results look screwed up" doesn't really tell me anything.
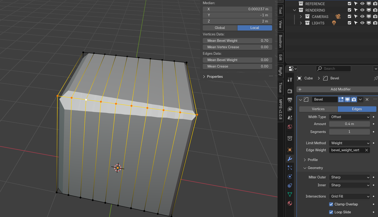
But what you can try, is disabling Loop Slide:

And adding more Geometry might also improve things (again, depends on the situation):

There is also an older video from Gleb Aleksandrov that goes into this: