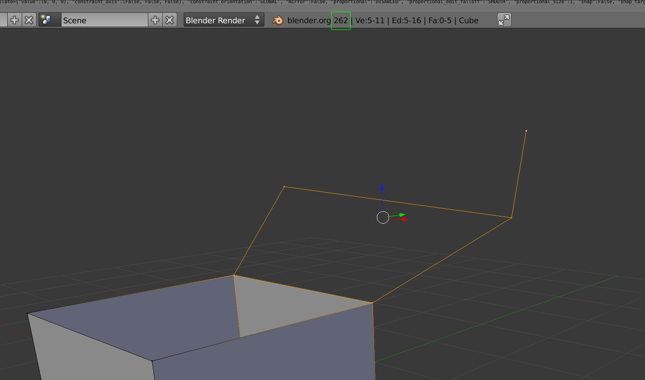
Something I noticed while I'm following along, you can see below, all items in blue, they are a face right, but why are some items in model not a face by default? You can see, I pointed there are 4 vertices and they are connected by 4 edges, so why would they not be a face by default?
Now I can fix this, I can select all 4 vertices and press F to fill, and then they become a face as shown below, but im wondering by default, why would it not be anyway if they have 4 connecting vertices by edges? i notice random places in my model they are not faces, you can see above there are another 2 sets of faces not creating a face and i have to manually click on all 4 and press F.
Yes, that's how it is, (luckily!); you don't always want a Face.
You can connect Vertices via Edges and then you get Vertices and Edges, not a Face.
If you have an empty swimming pool and you walk all the way around it, it won't magically be filled with water.
I think in the very early Blender versions it was very inflexible, you couldn't have an empty face and it was hard to work with. I think they later did a bunch of coding to have that flexibility and called the feature Bmesh, or something like that. So it's actually a blessing to have that functionality, that you can slowly build up to a full face, have a lone vertex, then two vertices floating separately, then you can connect them both with an edge, then have four vertices and four edges and no face to fill them and then if you want you can fill it all with a face. There was a time that flexibility was impossible and when it happen it made it all better.
It really depends on how you created it. if you uses extrude on an edge it will create the face. If you just connected the vertices using F then it won't. It could also be the addon that you're using.
Side note: you can select either in edge mode or select the 2 vertices that make up the edge I marked in red. Then press F twice to fill in those faces quickly. On older versions of Blender(Before 4.0 or 3.6 I don't remember when they added it to base blender) you will need an addon called F2 turned on which comes with Blender.

Spikeyxxx you must be on Linux. On MX Linux I can get as low as 2.37. On windows I can get 1.80. It starts with a default plane instead of a default cube.

***Edit*** a lot of the hotkeys from 2.76 are working in it.
Hi Dwayne
dillenbata3 ,
Yes I'm on Linux (Manjaro on my Blender Desktop at the moment). I know I can get earlier Versions, but then I'd have to do a bit more work (and research), 4.49 works out of the box on my system.
But look at the size of 1.80: 1 to 2 M 🤯