final project for CORE MESH MODELING (Low poly room). WIP

CGC Modeling Challenges

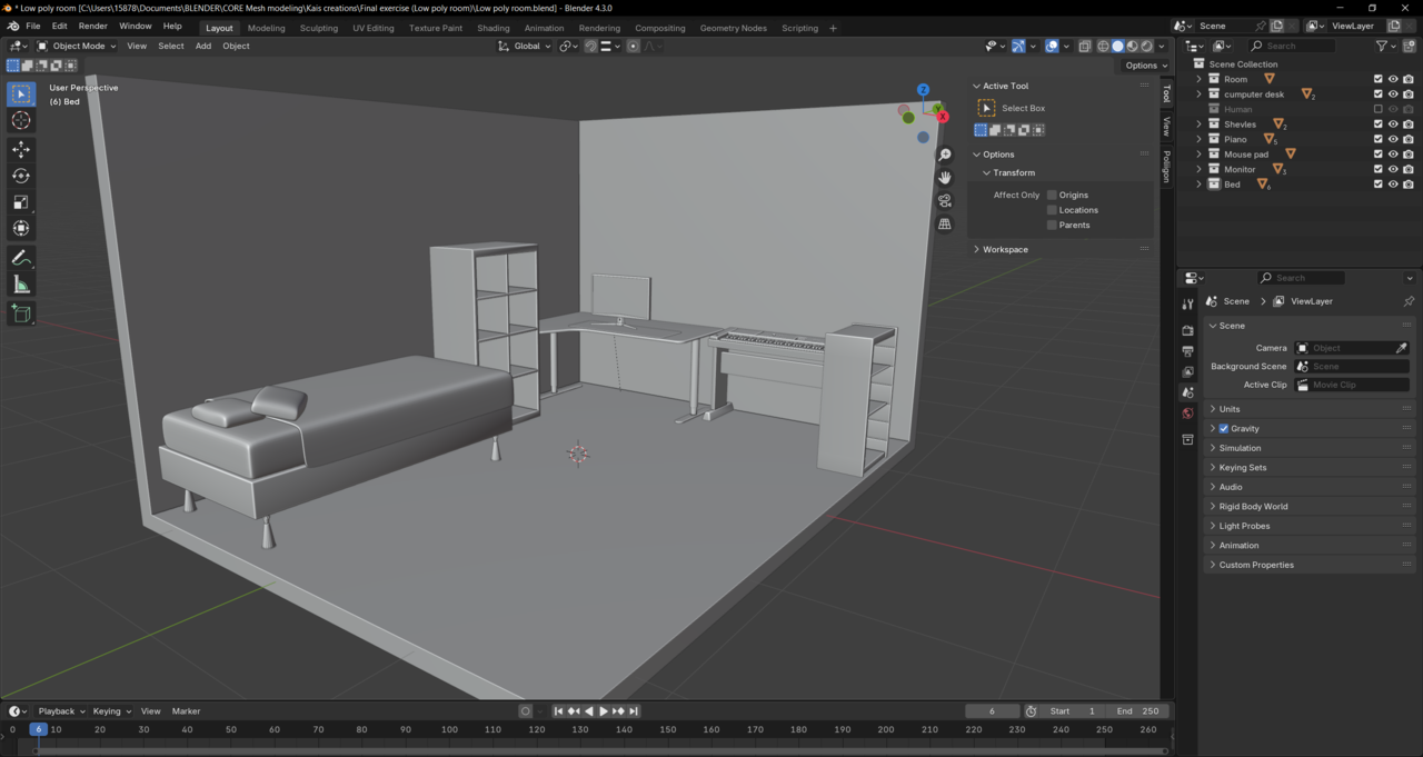
So i am making my own room is low poly format, let me know what you guys think of the progress and if u have any tips moving forward (:   


I will try and provide an image of the actual room when the whole project is done.


-SirKaioMan2-20 10_12_40 PM.png

2 loves
Reply
  • Martin Bergwerf replied

    Hi Kai,

    I'd say it's looking really good so far!

    1 love
  • Omar Domenech replied

    Yeah looking good. Just be sure to populate the scene with enough objects that makes it feel like someone lives there.

    1 love