Hi ppattybhat ,
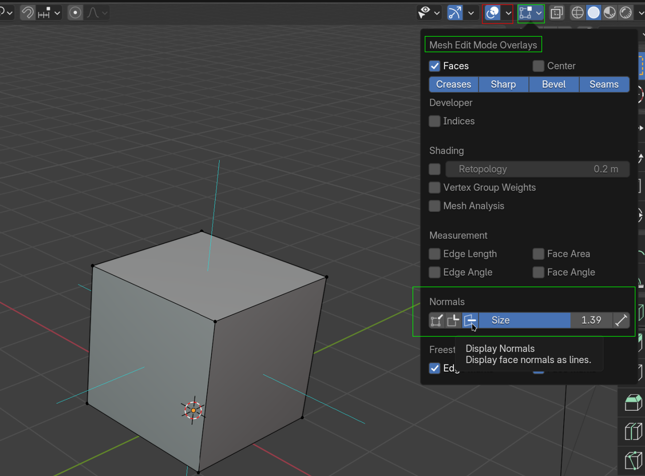
You got me confused; do you mean the Normals don't show in the Mesh Edit Mode Overlays, when in Edit Mode?

Be aware, that in Edit Mode (and all other Modes, except Object Mode) there are 2 Overlay dropdowns menus. A general one, and one specific to the Mode you are in.
Yeah I too got a bit lost trying to understand the question. But you only have access to the Normals option when you are in edit mode. When you are in Object Mode you wont see the option for showing the Normals. Because Normals are not at the object level, but at the object data level of each mesh.
Every face has a normal. Every vertex also has Normals and probably even edges has Normals. Their length I think only matters when it comes to baking most likely. But you don't have to worry about any of that right now, it's only the Blender Basics and Normals are a very technical and kind of advance topic. So for the moment I think the most important thing to know is that the front of the face is where the normal is pointing, and the opposite is the back of the face, this matters because is how Blender will know what to do with the surface of your object.