Hello, I am new here and want some help please,
The lengths of the parts are longer than required, and now I want to shorten them as shown in the image for each side while keeping the object intact but making it slightly shorter on each side. Is there a way to do this? Without resorting to scaling along one of the axes every time by selecting two opposite faces, pressing S, and then selecting one of the axes. I hope the image explains what I mean
Thanks,

Hi @Blendash ,
The way you describe it, by Scaling each Axis , one at a time, is the best I can think of.
There are other ways, but they are neither faster, nor easier. And let's be fair 3 Scale operations isn't really that much work, right?
One of those alternatives, would be, to Select all those end Faces, CTRL+B to Bevel and in the 're-do panel' (F9, or bottom left of the 3D View), enable Clamp Overlap (if it isn't already). Then M > Merge > By Distance. Select those End Vertices and X > Dissolve Vertices. Chances are, those new Faces don't end up exactly where you wanted them to in this way.
Couldn't you just select the faces and then use shrink/fatten tool. I think the hotkey is alt+s.
Well Dwayne
dillenbata3 ,
That's what you'd think, but ALT+S 'shrinks' the Vertices along their (Vertex) Normals, so that wouldn't work in this case.
And @Blendash , I thought that Omar's suggestion to use Mirror Modifier was a great idea as well... at first....but when you try to model that piece, so that it Mirrors in a way, that you can use here, so that you'd only have to Move 1 Face and they others would follow, is quite challenging (if at all possible) and definitely more trouble than it's worth, I'd say.
Thanks
spikeyxxx. I wasn't sure if shrink/fatten was select mode sensitive. I don't really use it that much.
Dwayne's method (ALT+S in Face Select Mode) is the fastest and easiest.
Most of the other methods (apart from the Mirror Modifier, maybe) work as well, if performed correctly, but are less efficient.
(I have tested all methods, so I know they work.)
But like I said, your method is perfectly fine 👍🏼
Hi Guys, Thank you so much for all your help,
I really tried all of the methoud you gives, But it not efficient as I was looking to.
The method (ALT+S in Face Select Mode) is not gives what I need, unless I did it the wrong way!!
Anyway, Here is what I was looking to have the object to be short in edges lenght on all 3 axies. If you have any other idea let me know so i can try it.
Thank you so much,

"The method (ALT+S in Face Select Mode) is not gives what I need, unless I did it the wrong way!!"
You need to be in Face Select Mode (I say this again, because your screenshot is in Vertex Select Mode) and Select (only) the outer Faces and then use ALT+S (together, not first ALT and then S). You also should not have 'Emulate 3 Button Mouse' enabled, because that messes up your ALT Shortcuts. Further more, make sure your Normals are consistent (SHIFT+N, with everything Selected) and you don't have 'double Vertices' (M > Merge > By Distance, with everything Selected).
Those are the things I can think of now, that could mess things up.
And yes, it was perfectly clear what you were trying to do 😉
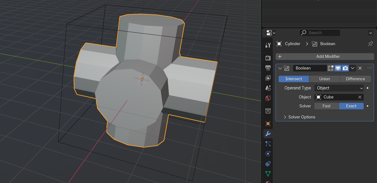
The Boolean Cube method works fine as well (with great control and flexibility), but is more work to set up, then the ALT+S method.
Thank Dwayne
dillenbata3 for the ALT+S solution 😀
Not sure why the Boolean won't work with the Vertex Group, but ALT+S is faster anyway....oh, you probably mean that you lose the Vertex Group...that's true, yeah.