9:13 The Bevel weight is not working for me

I need Help objects half of the time don't want to bevel on my project

1 love
Reply
  • Alexandre Chevalier (Alex123666) replied

    this are the screen of my labtop
    2-19 à 09.25.09.png

    1 love
  • Martin Bergwerf replied

    Hi Alexandre AAlex123666 ,

    Disable the Clamp Overlap in the Bevel Modifier (under Geometry).

    4 loves
  • Martin Bergwerf replied

    Also make sure that the Scale of your Objects is Applied (in Object Mode: CTRL+A > Apply > Scale).

    2 loves
  • Leo (wod) replied

    It is also possible that the normals are misaligned.
    I would check once via Face Orientation. If the faces are red, you have to flip them once with Alt + N


    2 loves
  • Alexandre Chevalier (Alex123666) replied


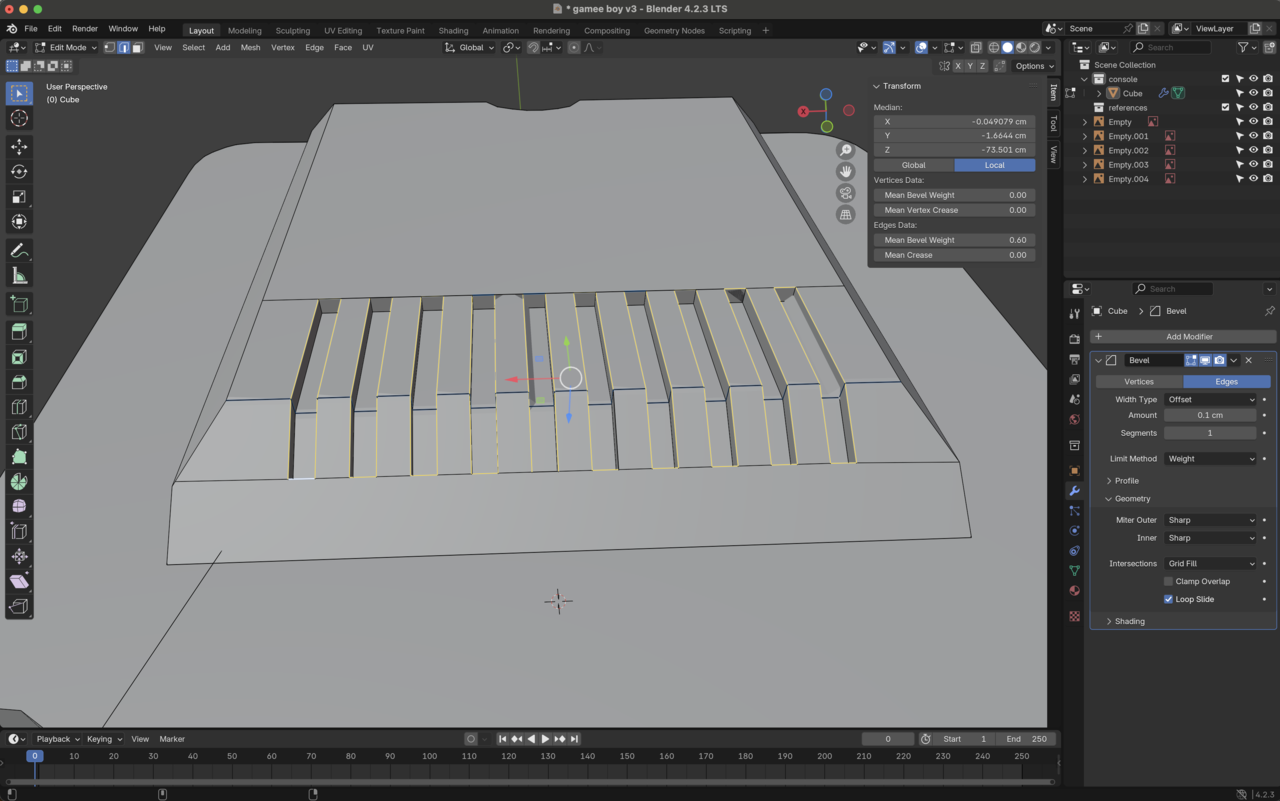
    2-23 à 00.53.39.png

    1 love
  • Alexandre Chevalier (Alex123666) replied


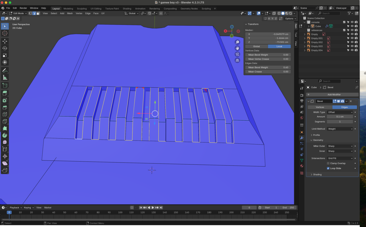
    2-23 à 00.55.18.png

    1 love
  • Sascha Feider(SFE-Viz) replied

    Looks like you have a bunch of overlapping faces (the red specks in the second image) and on the far right indent something is very wrong with the faces where you can't see the lower edge. You definitely have some double vertices, possibly happened during an extrude operation. In edit mode switch to vertex mode -> A to select everything -> M -> Merge by distance.

    Looking at some of the faces and edges though, this might not solve all your problems. In that case your best bet would probably be to start and redo this section over from scratch.

    2 loves
  • Martin Bergwerf replied

    Starting this part over is definitely the best thing you can do; there appears to be quite a few things wrong with your Geometry, but I can't tell what exactly, from the screenshots.

    2 loves