materials

i don't know why but the material is not applying to the console, all the other objects are oky,
1 love
Reply
  • abdirahman farah(biijeeyjeey) replied

    color.png

    1 love
  • Harris Clook(Yeehawcowboyletsgo) replied

    You may need to assign the geometry to to the material! With the console selected, go to edit mode, select everything with A on the keyboard, then under the materials properties tab, click Assign on the required material!

    1 love
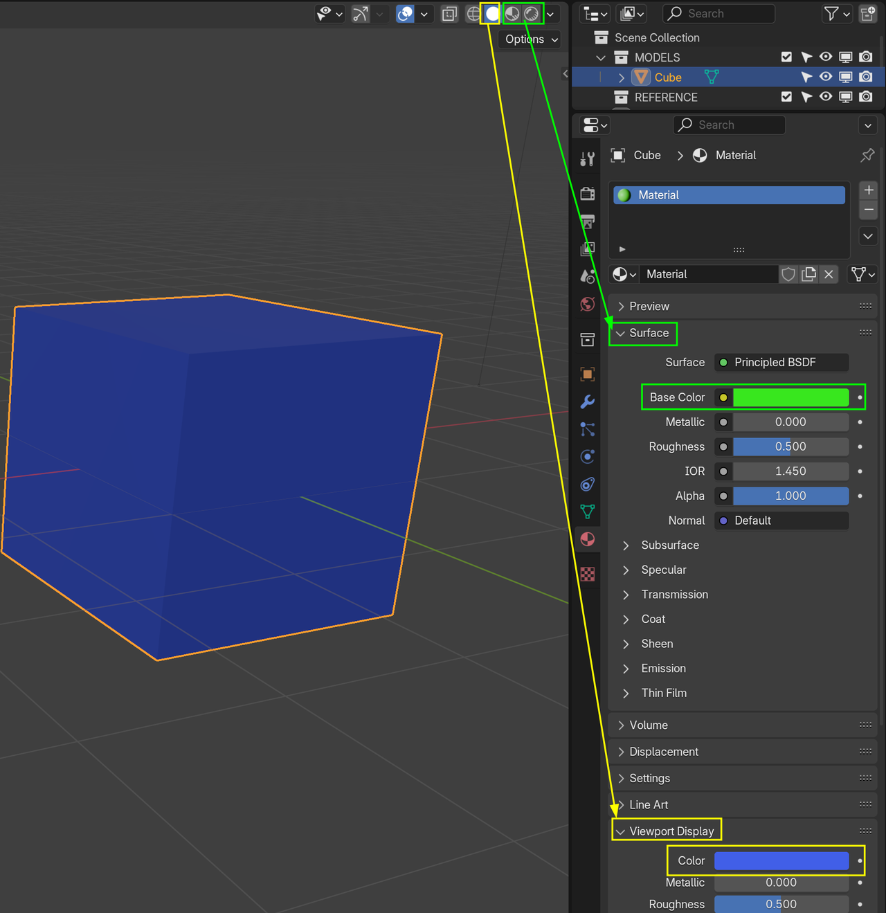
  • Martin Bergwerf replied

    Also, if the Material is Assigned correctly, Solid Mode uses the Viewport Display Color:

    Mat.png

    2 loves
  • Omar Domenech replied

    Harris know this lesson very well. You have to apply the material to their respective motherly faces. It went something like that. Ok you caught me, I don't remember it very well, I say a lot of things, I can't remember them all. One day with Neuralink implanted we will though, but count me out, I'll go old school brain always.

    2 loves
  • Harris Clook(Yeehawcowboyletsgo) replied
    1 love