Solidify Modiffier Problem

posted to: Modeling Ducts

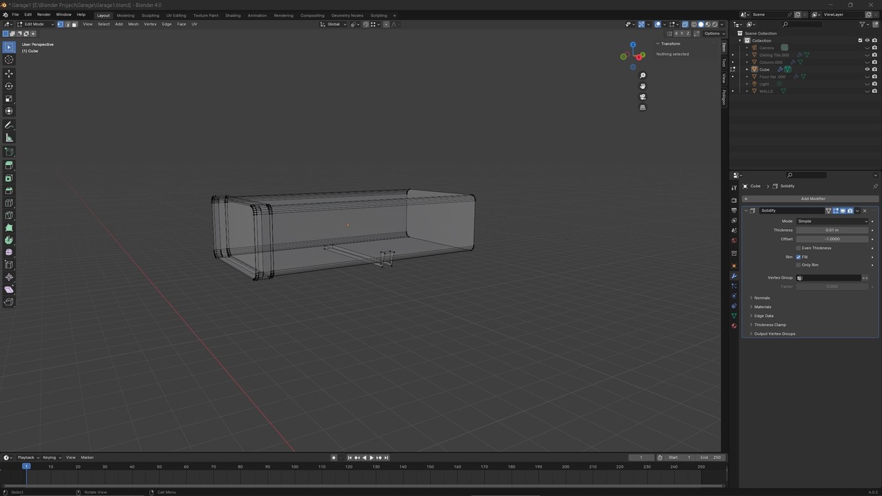
When Adding the solify Modifier and enabling even thickness the 4 corners of the duct get extruded . Can anyone help me see what I am doing wrong. I also noticed that under the snapping tools my version of Blender did not have the prject onto itslef option noted 5:35 in the video

1 love
Reply
  • Alexis Badillo(alexispb310) replied


    ess not enabled.jpeg

    1 love
  • Alexis Badillo(alexispb310) replied


    Enabled.jpeg

    1 love
  • Martin Bergwerf replied

    Hi Alexis,

    Apply the Scale of your Duct. Maybe you also need to make your Normals consistent...

    So, just in case: in Object Mode, Select the Duct and CTRL+A > Apply > Scale. In Edit Mode, Select All (with A) and SHIFT+N.

    1 love
  • Martin Bergwerf replied

    Oh, and Snap onto itself is, when in Edit Mode, under Target Selection > Include Active.

    1 love
  • Omar Domenech replied

    Yes as Martin says, it's probably some errors in the geometry that is making the Solidify misbehave. If the problem doesn't go away, you can upload your blend file so we can take a closer look.

    1 love
  • Alexis Badillo(alexispb310) replied
    How can I upload the blend file ? is there a file type I have to convert it to ? 
    1 love
  • Martin Bergwerf replied

    Hey Alexis, you can upload your .blend file to Dropbox, Googledrive, or so and post a link here.

    1 love
  • Omar Domenech replied

    No, no need to convert it. But if there's external files that we need, be sure to pack the resources.

    1 love