I have checked the previous two discussion regarding this issue. I have checked the clamp overlap , and toggled the bevel modifier to show up in edit mode. Any idea on a solution ?
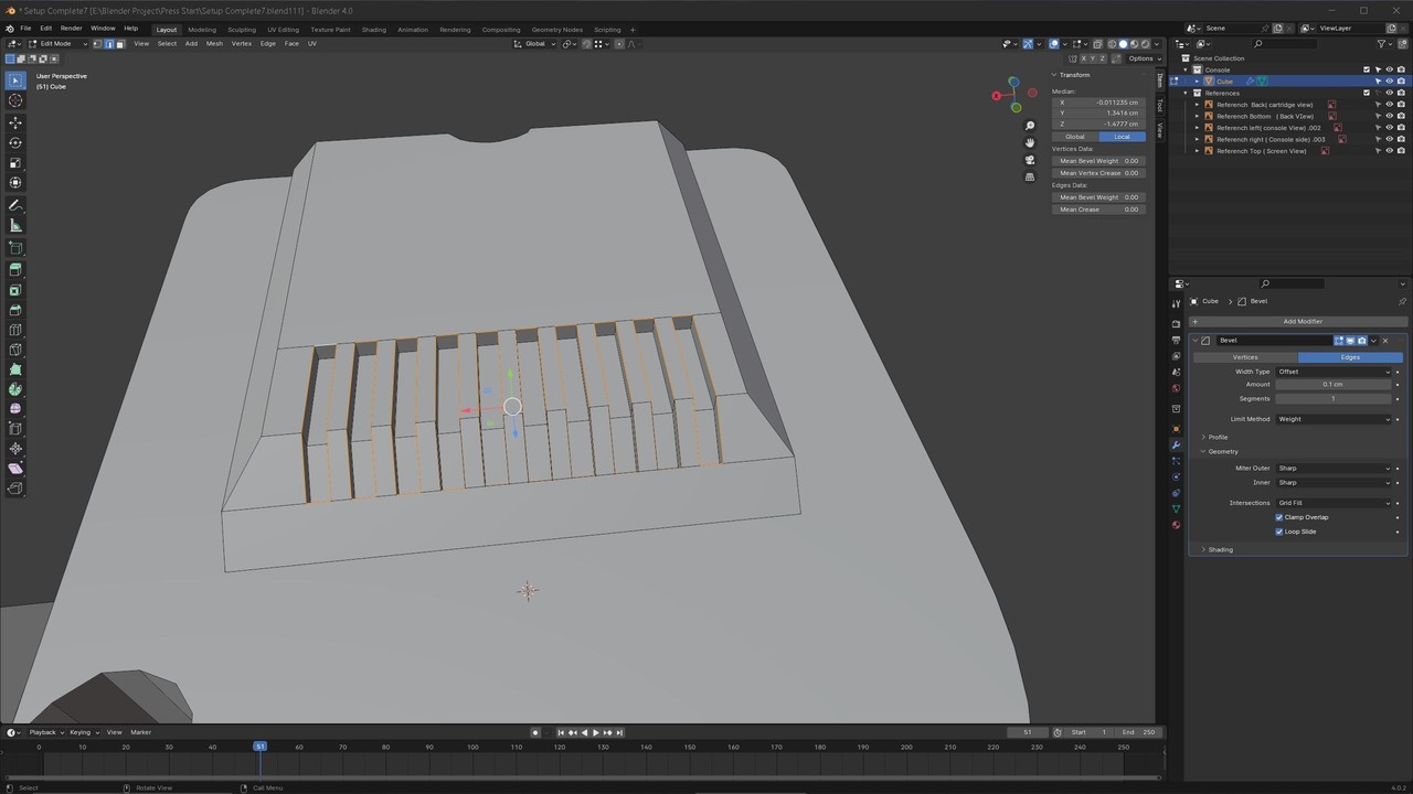
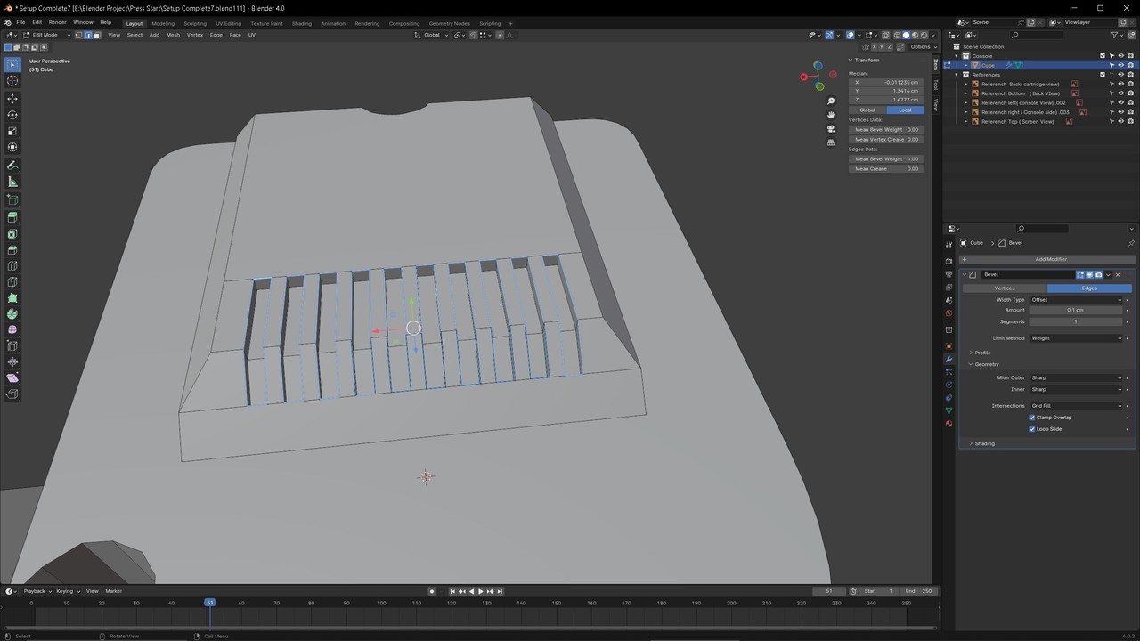
Here are some screen shots with the bevel weight at 0 and the other at 1

Hi Alexis,
First thing I'd do is un-check Clamp Overlap. That's often preventing Bevels to show up.
Also, you might have some so-called 'Double Vertices'. Select all Verrtices (with A) and then M > Merge > By Distance.
And while you're at it, follow that with: SHIFT+N, to re-calculate your Normals.
It is also possible that your Scale is not Applied. In Object Mode, with the console Selected, CTRL+A > Apply > Scale.
Let us know if that helped, please.
It's probably the Clamp Overlap that did it: although inconsistent Normals can also give some 'craziness', when Beveling (and cause other problems as well), it usually doesn't prevent Beveling from happening altogether...
Sometimes, people say: "Check Clamp Overlap", but that actually means something like: "Look and make sure Clamp Overlap is not enabled."