Questions related to Window emission and sun light

Guys, I subscribed to your service to learn how to use Blender. I tried to recreate the room with just two windows. I tried using the emission material for the windows, but the problem is that the sun rays don't pass through. If I change the material to transparent, it works. If I load your initial model, you used the same emission material, but it works for you. What am I doing wrong?

Thanks ;)

1 love
Reply
  • Giuseppe Di Lisa(giuseppedilisa) replied

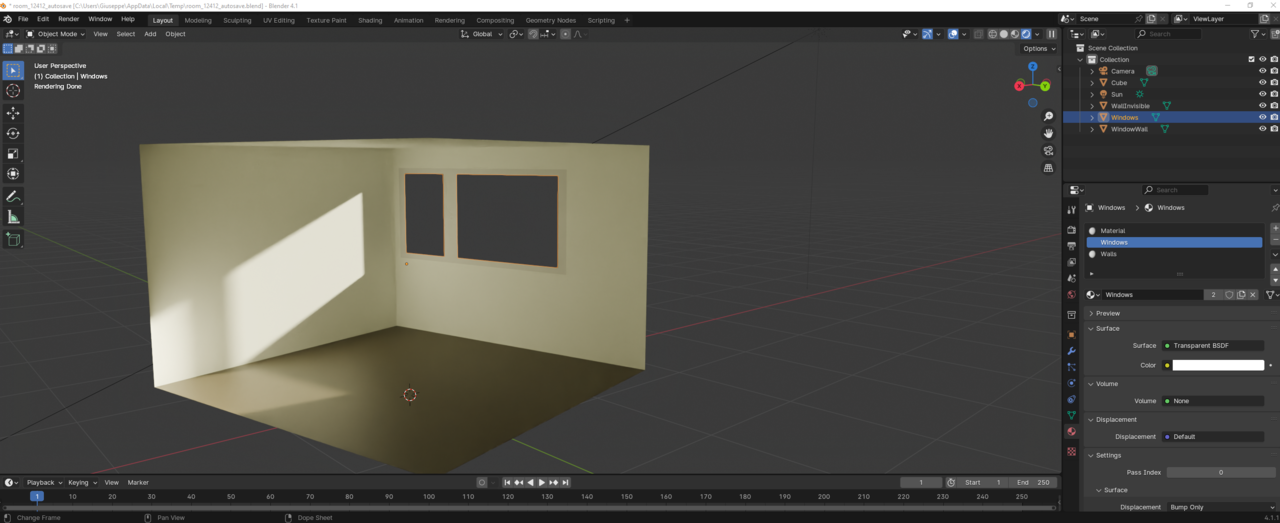
    with emission.pngtransparent.png

    1 love
  • Omar Domenech replied

    That reason is that in the model that comes with the course files, the planes that are in the windows, they have "Shadows" unchecked in the objects properties. If you uncheck it for yours, it should work. 

    Shadow.png

    1 love
  • Giuseppe Di Lisa(giuseppedilisa) replied

    Thank You Omar
    crazy i found a solution, on the end with a mix of Emission and Transparent. :)

    • 👌
    1 love