How do to rota

It's not working when I press R and I don't know how you made it change to X Y Z when you put the numbers in

1 love
Reply
  • Martin Bergwerf replied

    Hi Grace,

    (I might need a bit more information.)

    R activates the Rotate Operation (unless you changed the Keymap in your Preferences) and pressing X after that makes it into a Rotation around the X-Axis and entering a number after that will tell Blender how many degrees it should Rotate; R, Z, 90 will Rotate the Selected Object 90° around the Z-Axis. (do not press Enter in between, only after you finished inputting.)

    I recommend watching at least https://cgcookie.com/courses/blender-basics-an-introduction-to-blender-4-x before attempting this Course.

    2 loves
  • Omar Domenech replied

    Can you gives us a time stamp? So we can see at what point is it the thing you're trying to accomplish. And I agree with Martin, it's better to start with the Basics Course. 

    2 loves
  • Adrian Bellworthy replied

    Make sure the mouse cursor is with the 3d viewport area when pressing R and that the object you want to rotate is selected.

    2 loves
  • Grace Idugboe(Ravenight) replied

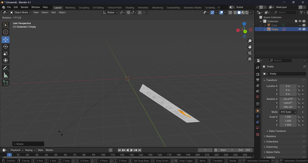
    Having problem with this
    024-05-19 115802.png

    1 love
  • Martin Bergwerf replied

    Hi Grace,

    In that Screenshot, you are Rotating the Image according to the view, around it's Origin (orange dot) that is in your case in the Center of the 'World'.

    It might be best to first reset the Rotation with ALT+R  and then you can use R,X, to Rotate around the X Axis, or R,Y, or R,Z...

    But as I said before, watch the Blender Basics first. If you already have problems at this stage, you will not have a pleasant experience with Press Start; it will be too difficult for you and you'll just get frustrated and might want to throw your computer out of the window or so.

    3 loves
  • Omar Domenech replied

    Agreeing again, it's better to watch the Blender Basics and avoid things getting unpleasant. Press Start is not super beginner, better to start from Level 1-1 and with 3 lives. 

    2 loves