Hi YYoakin ,
If you Link the Mesh Data of one Object to another, then both Object use the same 'list of Vertices' Positions and how they are connected via Edges and Faces'.
Here Suzanne uses the Mesh Data of the Cube:

So you can't keep that change you want.
You can Link other things, like Materials, so both Objects can look different (have there own Mash Data), but use the same Material.
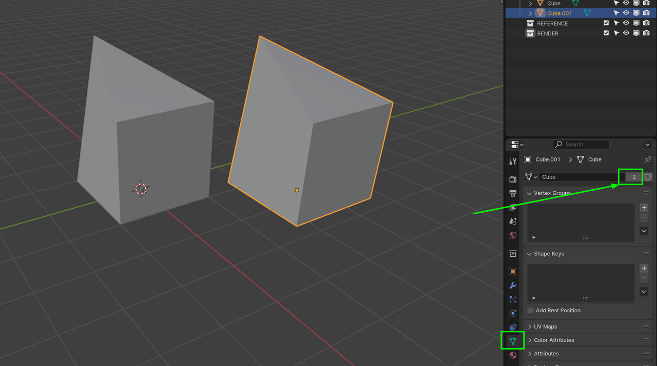
To keep the linked data and make it a copy you just need to click the number to the right of the the data name on the data tab of the properties editor.
If you want to keep the two meshes different, you don't have to link again, you have to keep them as individual, otherwise if you link, one will become the other. In other words, if you want both meshes to be the same, you link the, if you want them to be different, you don't have them linked. Linking will always make one object same as the other, since it is using the same data.