

Help! I don't know how to deal with this problem. Been googling but can't find a single solution.
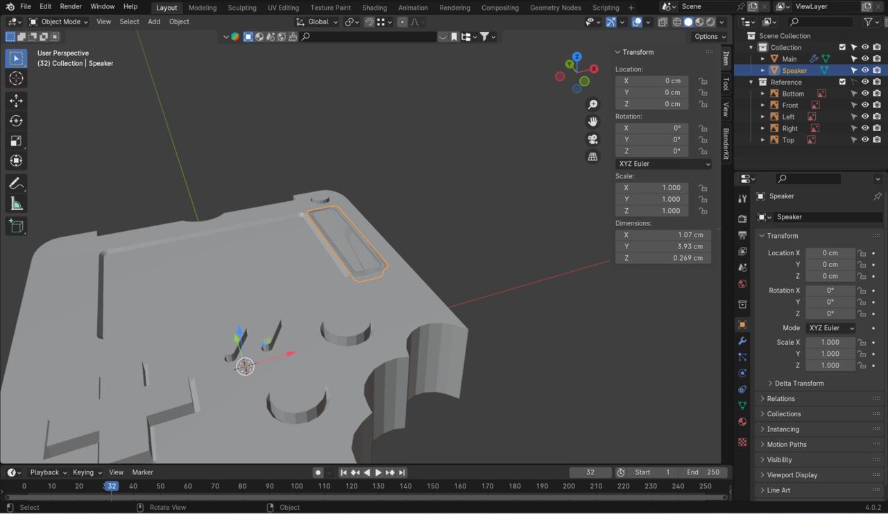
Still not working. I tried the Alt+R on the speaker and the console. Here's the rotational value of the speaker
Alright so that must mean it's your faces. In edit mode and in face selection mode, select all the top faces and then S to scale, Z to lock the scaling to the Z axis and zero (0) to scale all those faces straight.
Is that doesn't work, then it might be that you face is too broad and you have too big of an Ngon there, so you need to cut some new faces. You could do that with the knife tool or by creating extra vertices by subdividing and joining them with the J key.
Still doesn't work. I guess I will be manually doing both sides of the speaker and skip the mirror modifier for now. Fun part is, I did this 3 times from scratch and still hitting the same problem XD.
Sure here's the link. Please let me know if you fixed it. Thanks!
https://drive.google.com/file/d/1n9JySwDQFDSMVY1FLFRiiVerezwnSHcu/view?usp=sharing
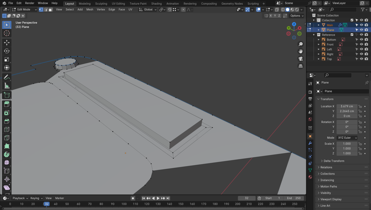
I see now, it's just that there is no hole in your mesh and the speaker doesn't go above the surface, so the speaker is just intersecting with a huge face that it's on the way. Later in the lesson JL deletes the face, leaves a hole and merges the speaker with the surrounding geometry.
