Verticies Problem

posted to: Modeling the Sides

Hi im having this kinda of problem where it creates a bunch of unnecessary verticies for the edges

  • Ahmed Zarrouk(ENVOU) replied


    024-03-21 145105.png

  • Martin Bergwerf replied

    Hi Ahmed EENVOU ,

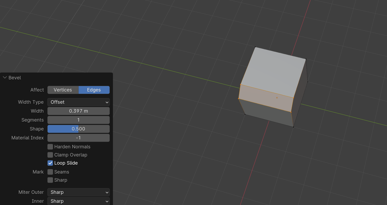
    Your Beveling the Vertices, try switching to Edges (in the Adjust Last Operations Panel, for instance).

    CTRL+ B Bevels Edges.

    SHIFT+CTRL+B Bevels Vertices.

  • Ahmed Zarrouk(ENVOU) replied

    024-03-21 153822.png

  • Ahmed Zarrouk(ENVOU) replied

    Its messed up even more now 

  • Omar Domenech replied

    Try going to a new Blender file and practice with the cube so you can get the hang of it, try changing the settins so you see how the bevel behaves, then come back to the console. It may be that the scale is not applied and the bevel is coming all wrong.

  • Ahmed Zarrouk(ENVOU) replied

    024-03-21 164412.png

  • Ahmed Zarrouk(ENVOU) replied

    In other project it does it perfectly i tweaked some of the settings and still same problem

  • Martin Bergwerf replied

    Hi Ahmed,

    You probably have a wrong selection. Do not stick to Orthographic Views all the time, but look at your model from all sides.

    I think you only had the top Verts selected and got something like this:

    Verts_01.png


  • Omar Domenech replied
    Is the scale on your model 1, 1, 1?
  • Martin Bergwerf replied

    It is also possible that you have some double Vertices (maybe a leftover from previous failed Bevel attempts...).

    Select All (with A) in Edit Mode and M > Merge > By Distance.


    1 love
  • Adrian Bellworthy replied

    Yeah! I would say you got yourself some double vertices.
    The 3 main things that cause beginners problems are Double vertices, Flipped Normals, and Non Uniform Scale.

    Martin has given the fix for Double Vertices...

    For Flipped Normals - That is when the inside face is on the outside - Select All (with A) in Edit Mode and SHIFT+N to recalculate Normals.

    Omar mentioned scale...
    For Non Uniform Scale - When the scale in the Sidebar Panel (N) is anything other than 1.000 for X, Y and Z - With the Object selected in Object Mode press CTRL+A and select Scale.

    These are the go to fixes if you notice strange behaviours.