Hello. Can you upload some screenshots? Most likely you have some big faces that are not connected and you need to connect them with J to make a face so the shape holds up. Kinda hard to explain by text but with some visual reference it will be easier for us to figure out what is going on.
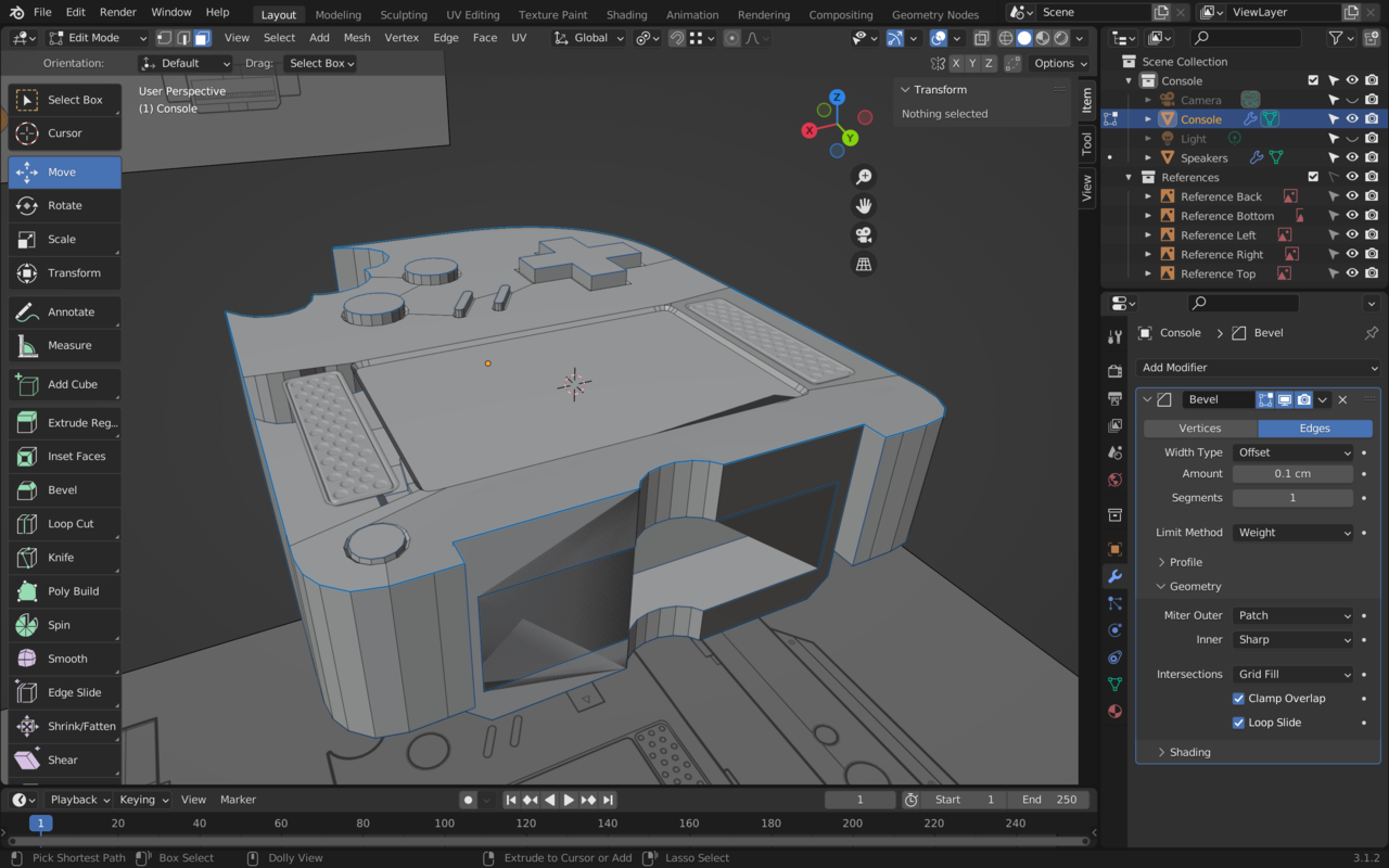
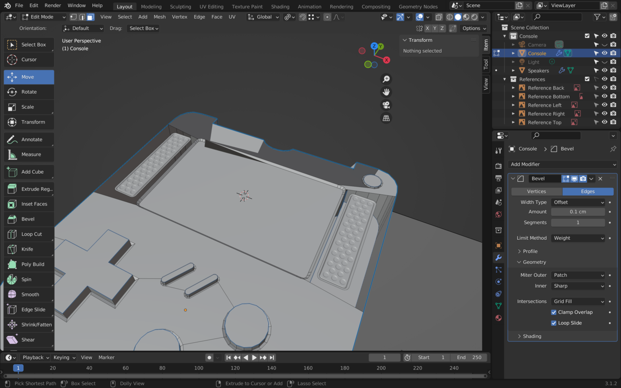
Thank you so much for your help and sorry for my late reply. In the first picture I deleted one face and as you can see it works perfectly 
Oh, Rosy RRosy , I actually can't tell from the screenshots...
You probably made a mistake when Filling those Faces earlier...
If you can post a link to your .blend (upload it to Dropbox, GoogleDrive, or so), we might be able to pinpoint the exact thing(s) that go wrong.
I'm so sorry, I'm new to Blender and I think I should've sent you this file instead: .blend