I am sure someone has asked this before.
But can you put in the course/videos the version of Blender you are using?
I think the video I am currently watching is on a 2.80ish I think, and I am on version 4.0.something, so we can nip back to the version you are using in the videos or look at the change notes when we lose or can not find the thing you are talking about.
Also, regarding the idea of spec you are using in the videos, in the geo nodes video, you talk about this action taking a few mS, or you see it slowly building the image. It takes almost no time when I am following, though, so you have an idea if you have forgotten or got something wrong, as it is taking a lot longer or is a lot quicker.
(The spec of your computer on the older video will not even run Version 4.)
Roger
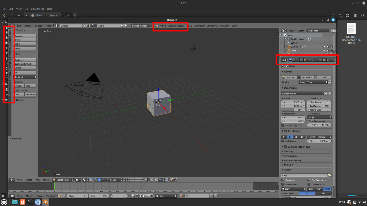
The version number is at the top of the window if it's before 2.80. Also for 2.7x on the left side of the 3D viewport you have tabs. Before 2.80 the properties editor had context buttons/icons at the top of the properties editor instead of the context tabs of 2.80+
In blender 2.80+ the version is in the bottom right hand corner. For the most part from 2.83 til 3.6 the hotkeys and things are mostly the same. 3.0 added geometry nodes and asset browser. 4.0 made a bunch of changes and the next big set of changes is set for 5.0 in 2 years. Hopefully they stick to that plan.
This thread is separated from any lesson, so I don't know which video you are referring to, you can link us up.
But yeah, putting the Blender version being used in the course is something being talked about, I guess on an update to the website courses will have the info of what Blender version was used, it's going to be helpful.