I have a bit of prior experience with sketchup, and I mostly do hard surface modeling. I am used to doing everything by the actual measurements, like extrude this 1.5m here, scale it 50cm in this direction etc. Every transformation in sketchup follows real world scaling units. Blender does have measurements but transformations often dont follow it, for example, if i make a loop cut and i want to slide it in x direction by 34mm, i cant seem to do that. It follows some arbitrary 1:1 ratio scale. Also if i want to scale an edge loop precisely 50mm. I cant seem to do it, again blender follows some arbitrary scale for scaling. I kind of find this random unit transformations a bit frustrating.
Is there a way we can fix/ work around this? Or am i missing something?
As far as the sliding is concerned it works precisely to the mm as long as the scale of the object is applied. In object mode press ctrl-A ->apply scale. Check object properties or n-panel under "item" if scale is 1.000 in all axis. Then in edit mode you can slide and move your edge loops, vertices etc in any direction with g->axis you want to move in->amount (check top left corner).
Scaling is a bit different as the scale value is a percentage value. To grow an edge loop on let's say a cube in the middle by 50mm total in both x directions you have to select one edge and move it by 25 in X direction, then the opposite side by -25 in x direction. Now your whole loop is 50mm bigger in X.
Alternatively if you can use the shrink/fatten function with alt-s, which goes by the amount. Make sure to press S again to check even thickness before pressing enter. (top left corner to check).
I think they are very different softwares, with different purposes.
Modeling for woodworking or manufacturing in Blender sounds like a nightmare to me. I'd use sketchup or Fusion 360 for the parametric features.
If you want to texture, light, animate, and so on (make it beautiful and move), but want very precise models, I would model them on that kind of CAD app, them import that to your scene. I believe that is a common workflow for animators doing exploded view animations? I'm new to blender, so I wouldn't be able to help with that, but maybe someone here can shed some light to it?
Actually it's not a nightmare at all. I'm doing it on a regular basis ( I'm a cabinetmaker) and really only ever touch CAD these days when I need to make a technical drawing for the plumbers or electricians. Everything else I design completely in Blender without major addons and even pull my measurements out of it for cut lists. Works like a charm and less programs needed. And keeps costs down. :)
Interesting! I'll keep practicing, maybe I'll get to finding it easy too 🙃
Hi Waqar wwqrsl ,
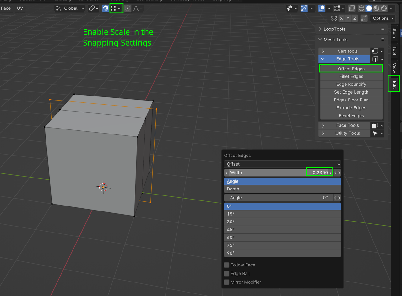
Scaling is a multiplication in Blender, but if you enable the Mesh: Edit Mesh Tools Addon, you can find quite a few handy Tools (for instance Set Edge Length).
You could for instance Offset Edges and type in the exact distance. Then Scale (with Snapping) the Edge Loop to the new Vertices/Edges and M > Merge by Distance...:

Of course there are other ways. Play around a bit and have fun discovering what you can do (and forget how to do things in Sketchup, that will just hold you back.).
For sure other software's that are meant for precision are better than Blender at it. Yet Blender can do a good job if you want to model with precise measurements in mind.You can change the units and scales here:

You can input values in the Last Operation panel for example:

You can also do it with the keyboard. So for example G to grab, X to lock in X and 0.05 to move 50 millimeters in the X direction.
The tools are not as fine tuned for this as other programs, but you can totally accomplish it in Blender as well.
I never heard of that add-on, Martin! That's awesome! With some of these tips you guys shared I can totally see it being much easier to do this kind of modeling in Blender!
I'd add to Omar's statement advance mode. So when you hit g then x to constraint on x you can then hit equal(=) to enter advanced mode. From there you can type 5mm for millimeters. You can combine like 1m 2cm for 2 meter and 2 centimeters. You can do math like 1ft+7in. To add 7 inches to 1 foot. You can also use 1'+7" instead. If your units is set to metric the feet and inches will get converted. If your units are set to imperial then meter and centimeters will get converted. If you are using a formula that needs π then just type pi not sure if it has to be lowercase or not but I always type it lowercase. Note: if you don't constraint on a single axis for advanced mode you will have to Tab to switch to different axis. So X by default. Tab for y tab again for z and tab again to go back to x. You can see what you have entered in the viewport's header.
Nice, didn't know about that advanced mode yet. Another arrow in the quiver :)
Thanks guys, "Edit Mesh tools" coupled with advanced mode with " = " solves this issue. Cheers