Hello, I have separated these two parts to be able to modify the mesh. Now, I want to reassociate them, but I don't remember how to do it.

I found ctrl J for join for my last question. Now i have a new problem. In the part Blocking out metal pieces h
he operation does not go as planned. The inset is not done on the right side on the trunk lid
No, in fact, it's an object data technique. But it's confusing to me. I'm going to go ahead but being Swiss I have too much temptation to want to do things too precisely maybe xD
Hey Stephane,
This is something that freaks a lot of people out...
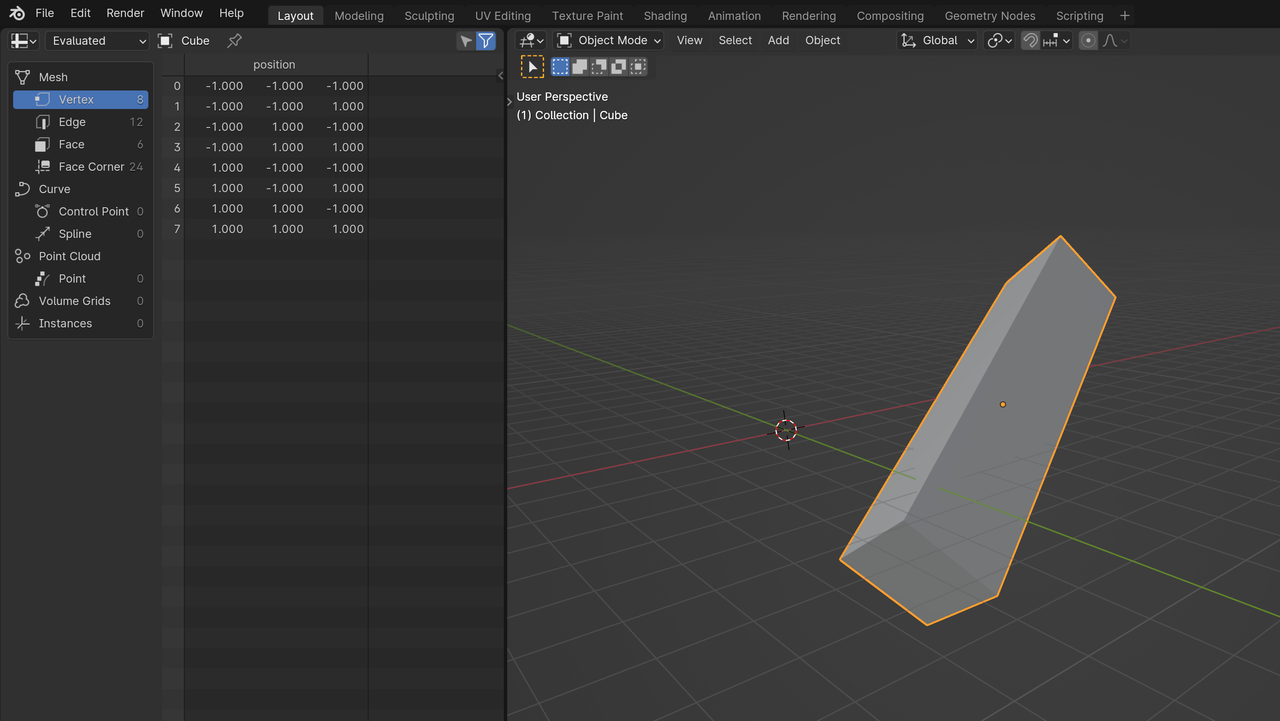
What we call an Object in 3D, is a Coordinate System (with a per Object name).
Where (for instance) the Vertices of that Object are in it's Coordinate System, are stored in a list ('Mesh Data').
If you Scale or Rotate or Translate a Cube in Object Mode, the Coordinate System gets Scaled or Rotated or Moved, but the Vertices' Position stays the same:

Linking Object Data, means, that you can change the Position, Scale and Rotation of the linked Object's Coordinate System, but the Vertices' Position doesn't change.
This is something a lot of people struggle with.