I'm modeling my house and we have this odd shaped roof. To keep the pyramid proportions right I decided not to freehand it and started with two separate shapes, then I joined them. They are still somewhat independent; I can select linked and one or the other would be highlighted.
But the right side of the roof have overlapping faces. Sometimes I get weird shading with that, so I figured I'd ask what is the best practice in this scenario? And check if there's a better way to tackle something like this?
HI Nathalia
nathitappan ,
What I would do is Subdivide the necessary Edges and Merge the new (middle) Vertices to the 'intersections'. Remove inner Verices and overlapping Faces and Fill the holes that you then get. So that you end up with something like this:

(Those dots are the 'center' of Faces.)
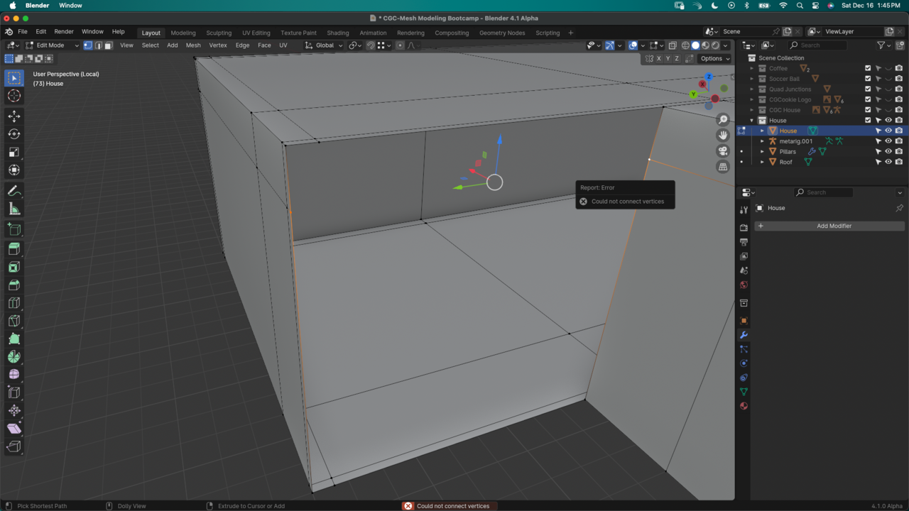
Thank you! It did solve it like a charm, but now I'm running into a different type of snag.
It happens enough that I thought I'd check what is that I'm doing wrong so often. Sometimes I make an edge loop that doesn't go all the way through. Usually I have an overlapping face and I delete it, refill the faces appropriately. But often I hit J to connect vertices, or try and hit F to create an edge between vertices and it either will give me the error "Could not connect vertices", or it will fill the space between them in a totally unexpected (and much longer) path.
How would you start your troubleshooting with these? I bet it's something simple that I'm missing again. Starting to think sculpting is much easier Lol.

Maybe an overlapped edge somewhere? Not sure... but this one I ended up deleting and redoing the mesh around the loops.
Still, if you have a recommendation on what's a common cause for this problem, or where you would start troubleshooting first, I'm all ears.
One good addon to use is 3D Print Toolbox, it comes with Blender and it enables mesh checks for topology errors.
When you see a loop stop the most common things to look for are inside faces, double vertices maybe, a rogue vertex on a face somewhere, a face that has been ripped, Ngons, triangles, so anything that is not a clean quad. And you don't have to look far, only in the face where the loops made the stop, so it shouldn't be hard to go luring and finding the culprit.
Right! I think it was reminiscent from Jonathan telling us to never fill with F to not get N-gons, but I forgot we actually need to use it if faces aren't there yet. Thank you!
And Mesh Checks sounds great! I'll check it out!
You really need to understand edge flow to be able to understand why edge loops terminate/don’t loop due to poles etc and why uneven uneven quads can cause pinching problems
I would do some practice sessions where you model 2d compound shapes using quad planes and sub-d while maintaining edge flow around the perimeter of the shape.
Keeping it in 2 dimensions reduces the complexity and enables you to to understand how to mresolve points and edges up and down as the shape requires.