Bevel modifier- limit method Weight doesn't work. I tried everything like merging by distance etc but still doesn't work. I'm working on the simple cube just following the tutorial! can you help me? thank you!
The weight setting needs to have a weight input to work.
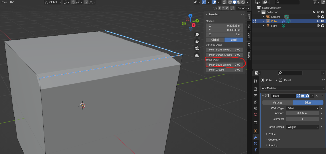
In Edit Mode, on the N Panel, you will see the Edge Data. Select the edges you want and turn the Mean Bevel Weight up and the edge will turn to blue, meaning it has the weight data and the modifier being set to weight will now have the weight needed to work. Most likely this was already set up in the tutorial since it was beyond the scope.

Hi Mahsa - to elaborate on what Omar wrote: you need to assign some bevel weight to an edge or edges. You do this in Edit mode. Select the edge you wish to add weight information to. You can hit CTRL-E to bring up you Edge contextual menu, select Edge Bevel Weight and either slide left/right with your mouse to increase/decrease the weight, or enter a Bevel Weight value between 0.00 and 1.00 under your Item tab in the righthand sidebar, under where it says "Edge Data". Your Bevel modifier should now work when the Limit Method is set to Weight.