It doesn't make a "thread" or edge between two verticles. Instead it just makes new faces, but before that when I did the operation with buttons, it worked. Still can't figure it out. I checked if the screen and buttons are on the same level with the Cube and they are. Yeah, I tried on different verticles. Really strange.
And I don't select more than one vertice from each side. It just appears to be joined in four or more after I press F. I tried to make a new EdgeFace from new vertices from Vertices menu, and it did the same thing.
[Edited}: Wait a minute! I remember there was a lesson about "invincible" vertices that lay on each other. Can it be a problem? I'll check it soon. But please write an answer if you can!
[Edited]: No it seems to be that the number of verticles is okay...
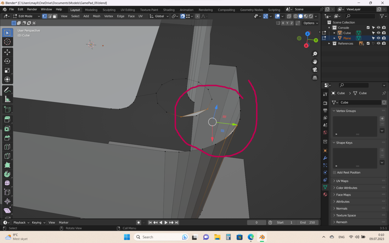
[Edited] That's where the problem was! It seems that the Plane is not part of the Cube. They are not interconnected as a whole. I'll leave this comment here, maybe it will be useful. Now it works, I just joined Plane and Cube.


