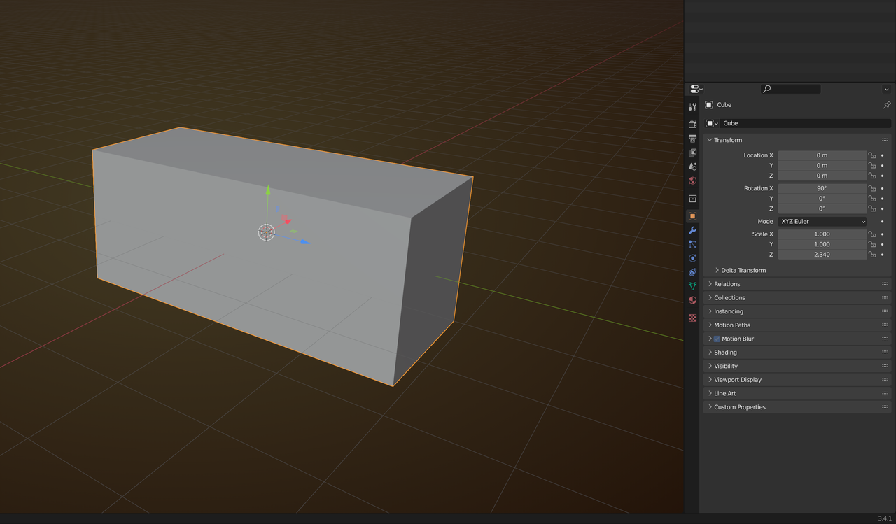
Since Blender 3.4 the global Z axis is equal Z Scale even if you rotate
Hi Rene MMasterSW ,
Can you be a bit more precise as to what you mean, because I can't find any change in behavior (when it comes to Local vs Global Orientation) in 3.4 and above:
