Hi,
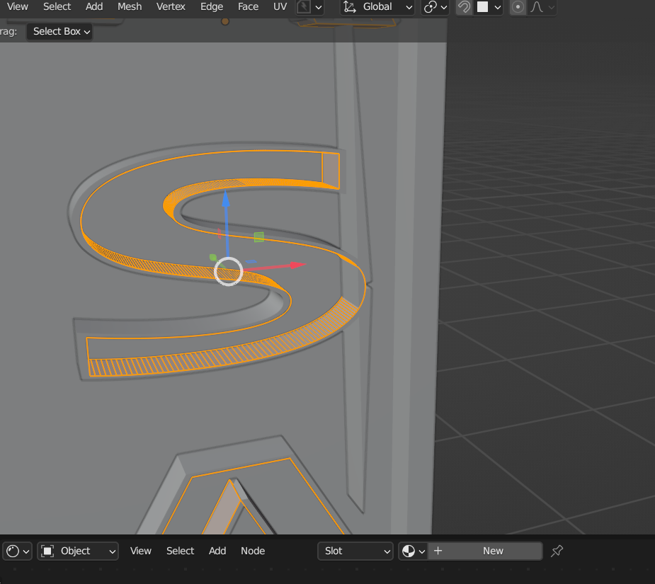
After I applied solidify to the letter, some part of it are not being solidified properly. May I know why? It's getting worst if I click even thickness.
Before solidify:

After Solidify:
Even Thickness is applied:
When I covert text to a mesh, normally it comes out with really messed up topology, double vertices, flipped normals etc, etc. So I typically just go into the mesh and fix all of the topology issues as if I was modeling it from scratch, because if I don't and I want to use a modifier such as solidify, it'll just get all wonky and it's a pain to work like that. So yeah, I suggest you take the time, go in and get rid of extra loops and all that other good stuff and get the modeling to tip top shape.