I'm no longer able to use my Select Option in Edit Mode as the LMB was accidently assigned as the hotkey for Vertex selection. How do I unassign and get the Select option assigned back to the LMB?
Hi @halleykc ,
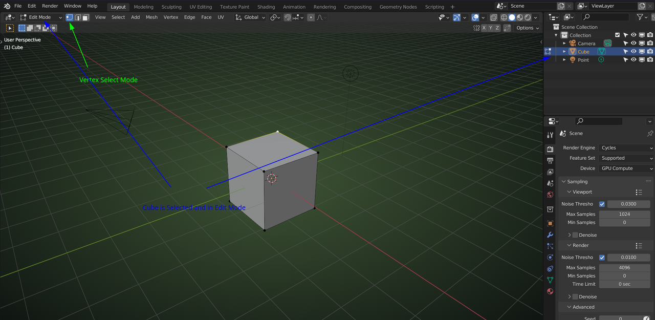
I am not sure if I understand you correctly, but Selecting with the LMB is dependent on the Mode...When you are in Object Mode, you can select Objects with your LMB, but when you, for instance, select the default Cube, and then switch to Edit Mode (TAB hotkey), you can select Vertices (or Edges, or Faces) with your LMB:

Does this help, or do you need more/other information?