I had assumed all my Quads were filled until we changed the viewing to solid and now i see many spots are actually empty. Some are filled others are not. When I went back in edit mode to select the vertices to fill, they won’t fill. I am at lost….when I Alt+F it’ll fill a corner of the quad but wont fill the whole Quad. Why is this?
Is it because I applied the modifier which i can’t undo now since i saved?
I’ve checked my auto saves and there wasn’t one prior I’m guessing…i thought i had incremental saves on but i guess I didn’t. I assume i will just have to do the circle grid part again.
KreativeKendrick do you happen to have Backface Culling on? Maybe the Faces won't fill, because they are already filled. In Edit Mode, select all and then SHIFT+N to make the Normals consistent.
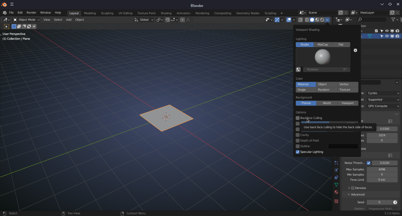
Thank you!! How do you turn Backface culling on so i can know what to be wary of next time this occurs?
My eyes just can't adjust to Backface Culling. >.<
Is it possible to have the front and back of a plane to just be two different colors.
wendy10698 yes you can. Go to your Preferences > Themes > 3DView and look for the Face Orientation Colors:

Change them to whatever you like. Then you can turn them on in the Viewport Overlays > Geometry > Face Orientation.