Edited Question to better address issue:
So, I've been going through the "press start" project, and ran into something weird. Not sure if this is just an error or not, but when I add bevel weight to the selected edge (in green), the bevel on all other edges disappears, even though the other edges are still beveled (blue). Was wondering if anyone has a fix for this, I would really appreciate it. I also included my file if you want to take a look.
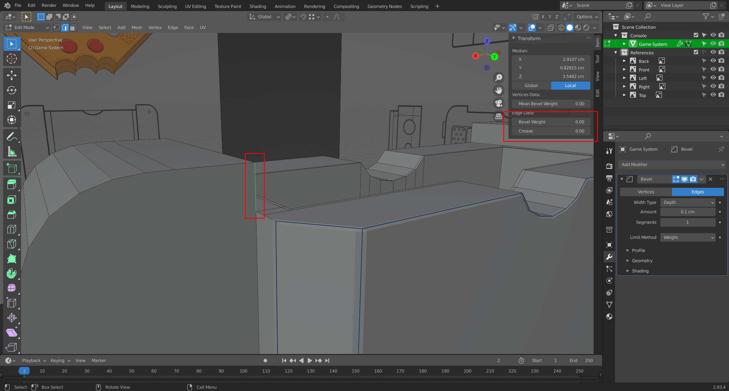
Bevel with no weight (in green):

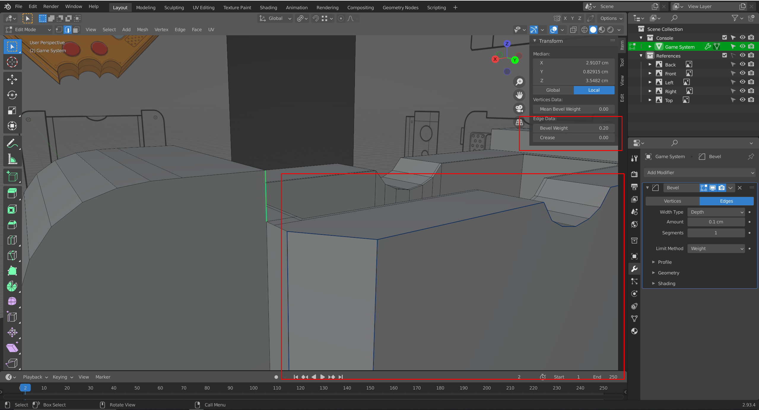
Bevel with weight (in green) blue edges no longer beveled:

The green Edge simply has no Bevel weight. That color indicates a Freestyle Edge, when I'm not mistaken. Bevel Weight is blue and Creases are purple.
I also included my file if you want to take a look.
That didn't work, it seems, you cannot directly add a .blend file here. You can however add a link to a Dropbox (or so) file.
Hi Spikey, thank you for reaching out. I may have been unclear about the issue. The green edge I have highlighted in the first image has no bevel weight applied to it, while in the second image I actually add bevel weight to that edge. However, when I add bevel weight to that edge, the other edges around the object that have been beveled (in blue) disappear. So, I am simply wondering why Blender is removing the bevel from existing edges that have already been determined. Hope that's a little more specific.
Oh, I see!
Well it absolutely shouldn't do that! I tried to re-create that situation in a simple scene, but couldn't.
You are using a pretty old 2.93, but I tested it in 2.93.5 and there was no problem, so I don't think it's a version bug.
This is really a case where it would be extremely helpful if you could post a link to your .blend file (via Googledrive, Dropbox, or so) here. Can't see what could be wrong from your screenshots alone.
I'll be sure to post a Google drive link when I get back from work. I'll also try moving everything over to a newer version of blender to see if that fixes the issue.
Sorry, got on later than expected, here it is: https://drive.google.com/file/d/1-yLTJ4FO3bv01r9nNUKskpYWC_ho-x5q/view?usp=sharing
Thank you again for taking the time to take a look. I also tried it with 3.0.1, the issue unfortunately still persists :(
With a bit of experimentation, I figured out the issue: clamp overlap. I'm not entirely sure how it works, but when clamp overlap is on, if certain edges are beveled, it can cause the rest of the object to lose the bevel. Thank you again for taking a look at the issue.