@waylow , thank you for another excellent course + exercise.
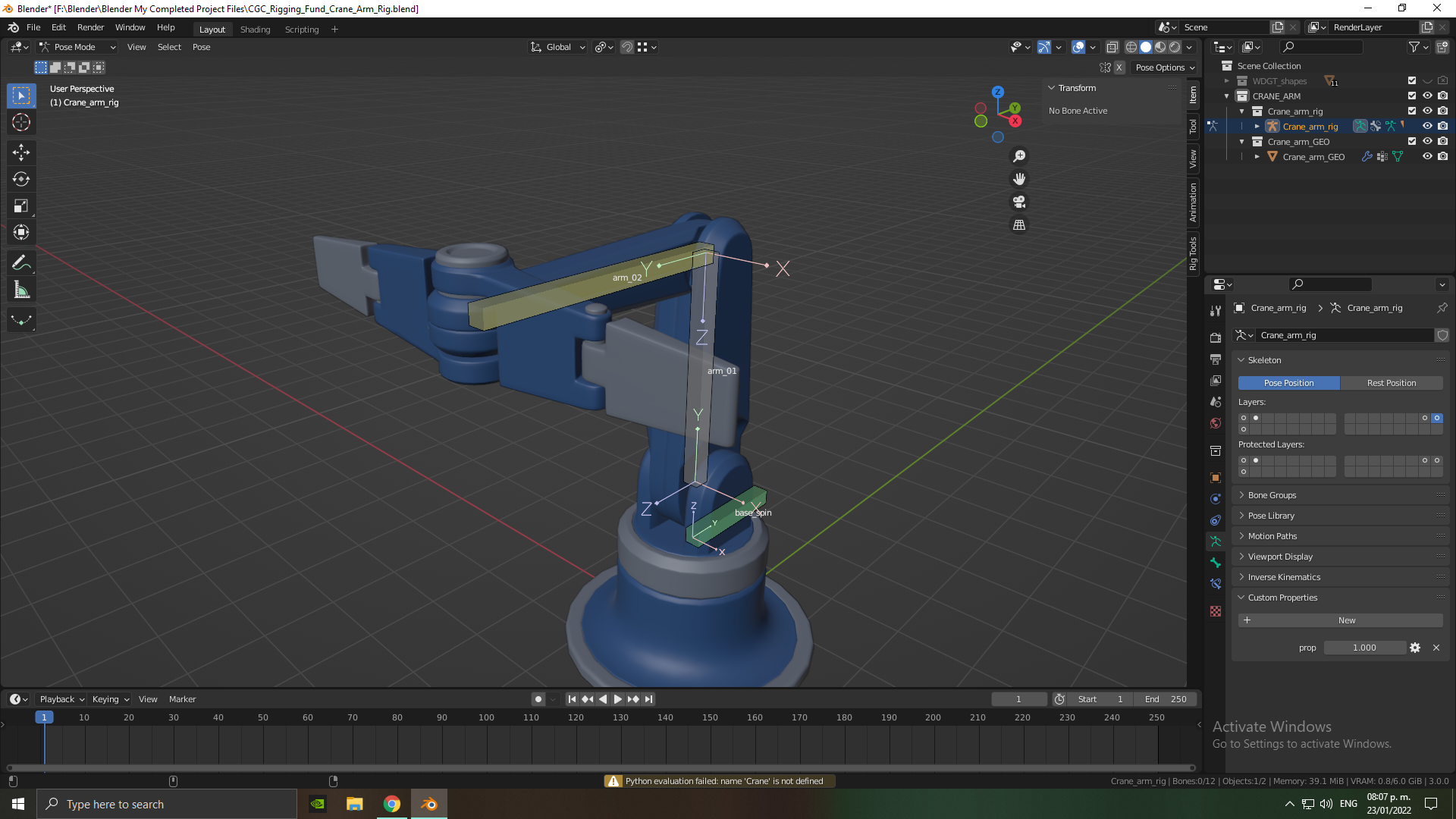
Sorry, I am battling with an issue.
The python script, I can't get it running. I am using Blender 3.0, but I noticed a few recent submissions who, I guess also use this latest version, that don't have this issue.
I followed every step in the 5 Crane Arm Part courses, was very carefully with naming, layering, running the script etc.
Repeatedly tried to make it run, but nope.

this is the error message I get
I choose the Puython type, all others don't accept the Default Value input.
I guess this is also correct inputting the values/names.
Sigh, what did I do wrong :P.
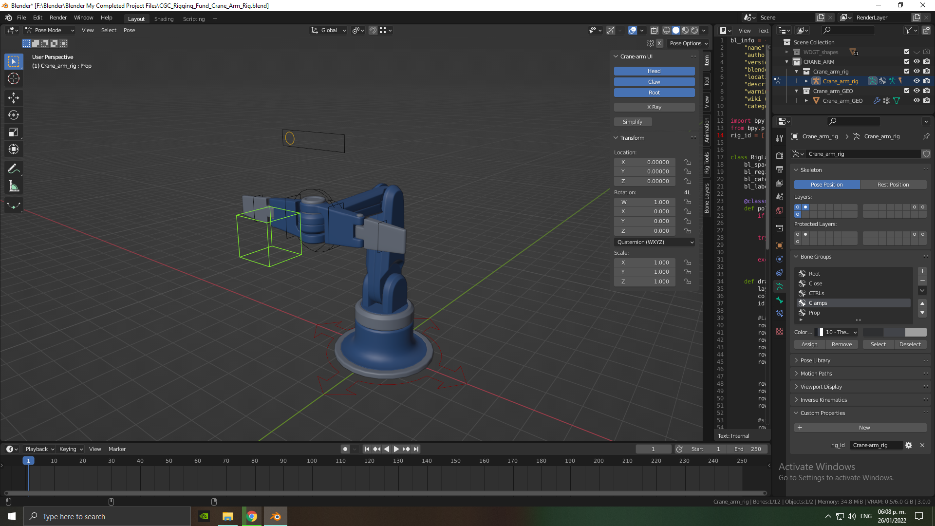
Hi Donso,
The devs seem to always be changing a few things here and there.
You want to change the 'type' to STRING. (Python is if you want to run a python command)
Then create the property with the name "rig_id"
Don't worry about the value just yet - you need to do that in the next step.
Once it is created - change the default value of 1.0 to the text "Crane-arm_rig" and run that script.
Here's a video of that.