Hi guys,
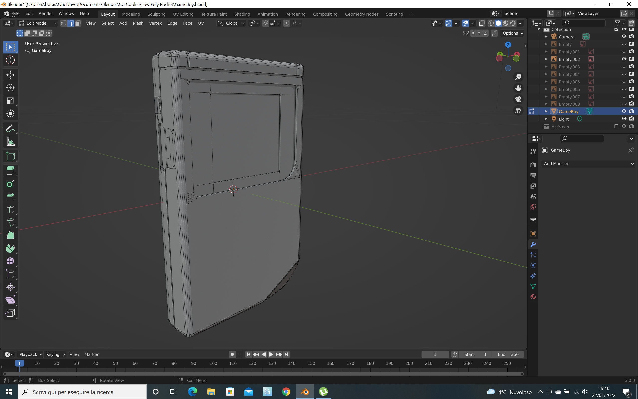
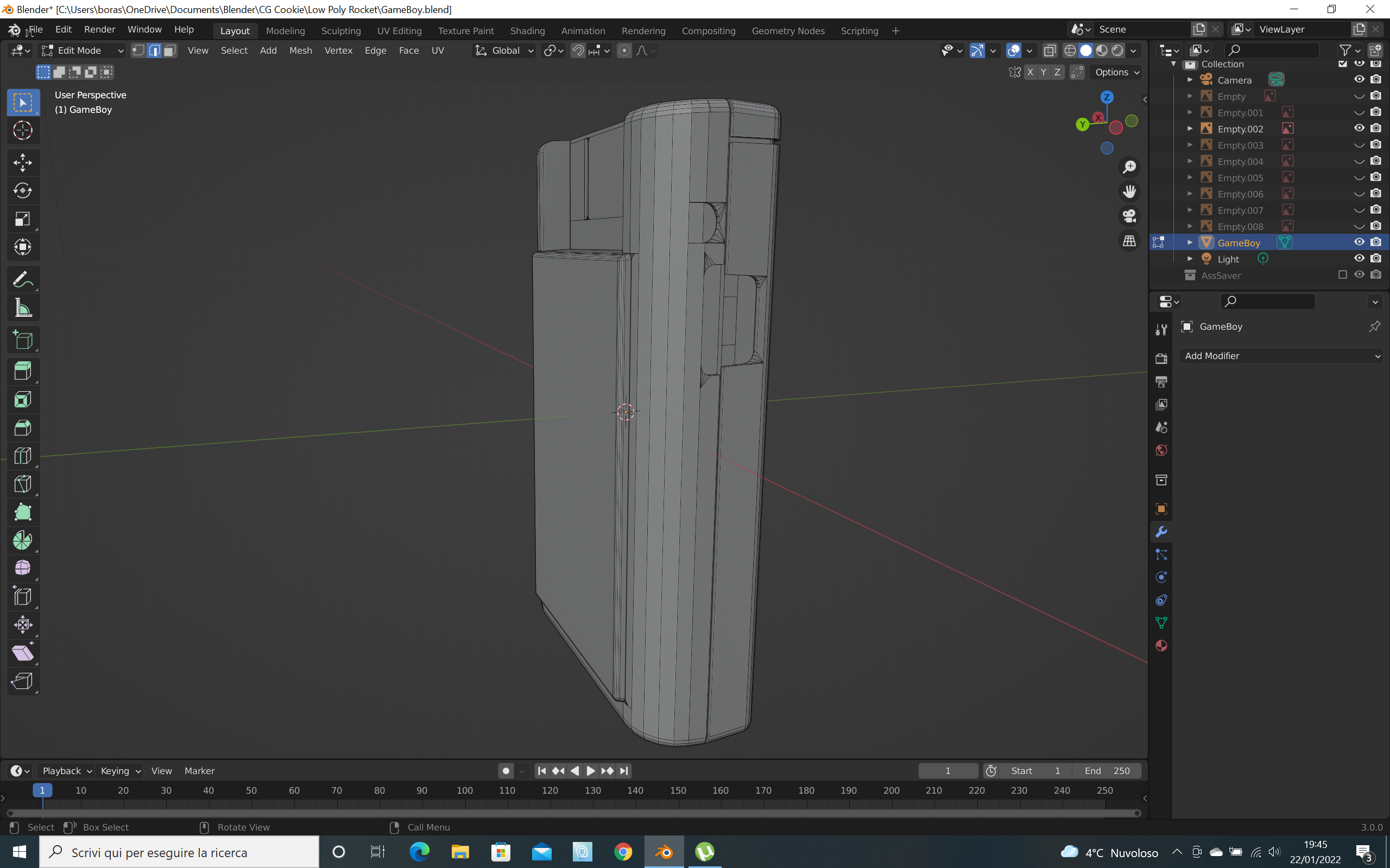
I would need your help. As you can see, these are my actual progress on my project. At the moment I feel like stuck on the next steps. Let me explain: I'd like to model the concavities of the front buttons without using booleans or other modifiers (if possible). My difficulty lies on different tipes of shapes (one circle and other poligons) that make up the structure.
My next fear regards how to apply/write and then extrude on the mesh the various texts that we find on the Game Boy (volume, audio, various texts on the backside, ecc.) and how to find and then apply the frontal logo on my future material.
I hope you can advise me on the best next step to follow (tips, specific course that could help me - obviously I start to follow some of them, starting from the beginners difficulty) and that somebody from the CG Crew can hear my voice.
Thanks!




For the cutouts, you can use Knife Project as demonstrated in this short tutorial by Gleb Alexandrov:
https://www.youtube.com/watch?v=Te0IW6YZtfc
What is your problem with the text? If it's the font, you might try using the logo on the image and turn it into GP:
Play around with the settings (thickness and resolution) to get close:
Then Convert the GP to a Curve and maybe correct some points/edges and finally turn it into a Mesh and fill it by hand.
You can also (and this is probably easier) directly trace the text with Curves (best to set them to 2D and Fill to Both):
Convert to Mesh if you want when you are ready. Extrude can be done on the Curve or the Mesh.
I'd just put it on top of the housing, don't try and make it one Object and connect it somehow.
Alternatively you could try something like this for the text:
This depends highly on the quality of the image of the logo and creates a lot of geometry.