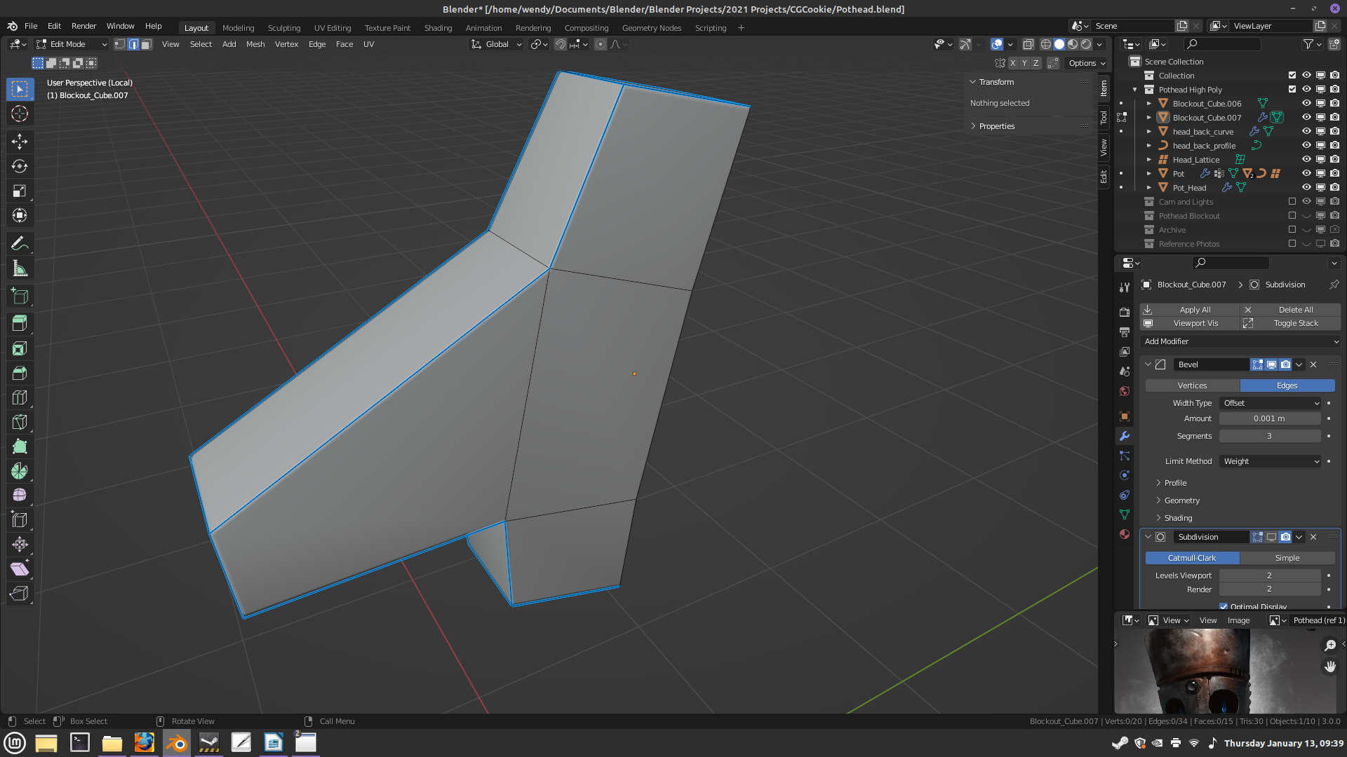
When I do the Bevel Weight to try and fix the shading issues on the side it isn't completely fixed. It looks better, but it's not as smooth as it is in the video.

STEP ONE:
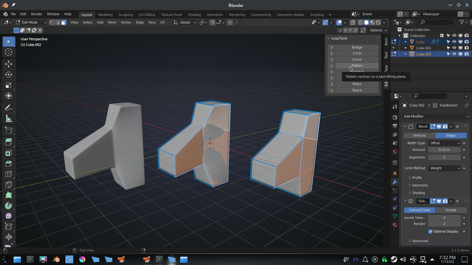
Go to edit mode and press A to select all the edges. Press N to bring out the side bar. Go down to the list where Mean Bevel Weight is located under Edge Data. Its default value is zero so you had to increase the value up between 0.5 and 1 to see the result you want.
The selected edges will turn their colors from yellow (no bevel) to blue (heavily bevel) depending on the intensity. Exit out to object mode after you made the choice. Make sure you had the object's shading to smooth and auto smooth turn on before moving on to step two.

STEP TWO:
If the object has a weird shading or artifact, that means you haven't turned on Harden Normals in bevel property.

STEP THREE:
Have the checkbox ☑ turn on and the object's shading will be fixed.

Maybe your sides aren't completely flat.
Exaggerated:

Select the side Faces and S, X, 0 (with Pivot Point set to Median Point), or enable the LoopTools Addon and use Flatten.
Maybe that helps.
I applied the size and used these lines for the bevel weight and that mostly fixed it but then checking the Harden Normals box fixed it even more. I also double checked to make sure the sides were flat. That helped too. They were a little askew. Thanks so much! =D
