Unable to use the addon blender 2.92

posted to: Scene Preparation

The add on is active, however when I press Q both in object and edit mode, nothing happens, could someone help?

  • spikeyxxx replied

    Forget the Addon.

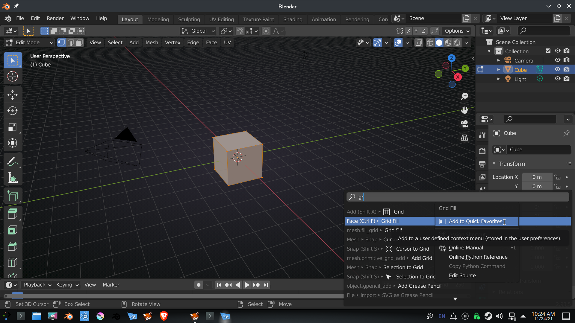
    When you press Q, you get acces to your quick favorites in modern Blender. Now, when you find something that you use a lot (like Shade Smooth, for instance), you can right click on the command and  add it to your Quick Favorites Menu:

    Also works from the Search:

    You can add all those Tools from the Addon in your Q menu.

    1 love
  • madwebster replied

    you are amazing, thank you so much!