1. Not Sure what i pressed, but i can't edit anything

2. The Handle looks flat, how do i fix it?


3. The bridge loop looks weird

Thanks
Hey jjasper108
We all start as noob's, and we ask the noobie questions.
1. You have overlays turned off (top right of the 3d viewport)
With it turned off the verts are not visible, although you can still select them.
2. It looks like you may have flipped normals.
In edit mode select everything, then in the 3d viewport at the top select Mesh > Normals > Recalculate Outside (or with everything selected the shortcut SHIFT+N)
3. Probably same as 2.
Hope this helps!
Happy Blending
Hi Jasper, that looks like a case of inconsistent Normals (happens a lot!).
Please enable the Face Orientation Overlay:
Everything should be blue.
If you see red, you can, in Edit Mode, press A, to select everything and then SHIFT+N, to re-calculate the Normals.
That should fix it. If not, let us know.
Actually, there might be something more going on here:
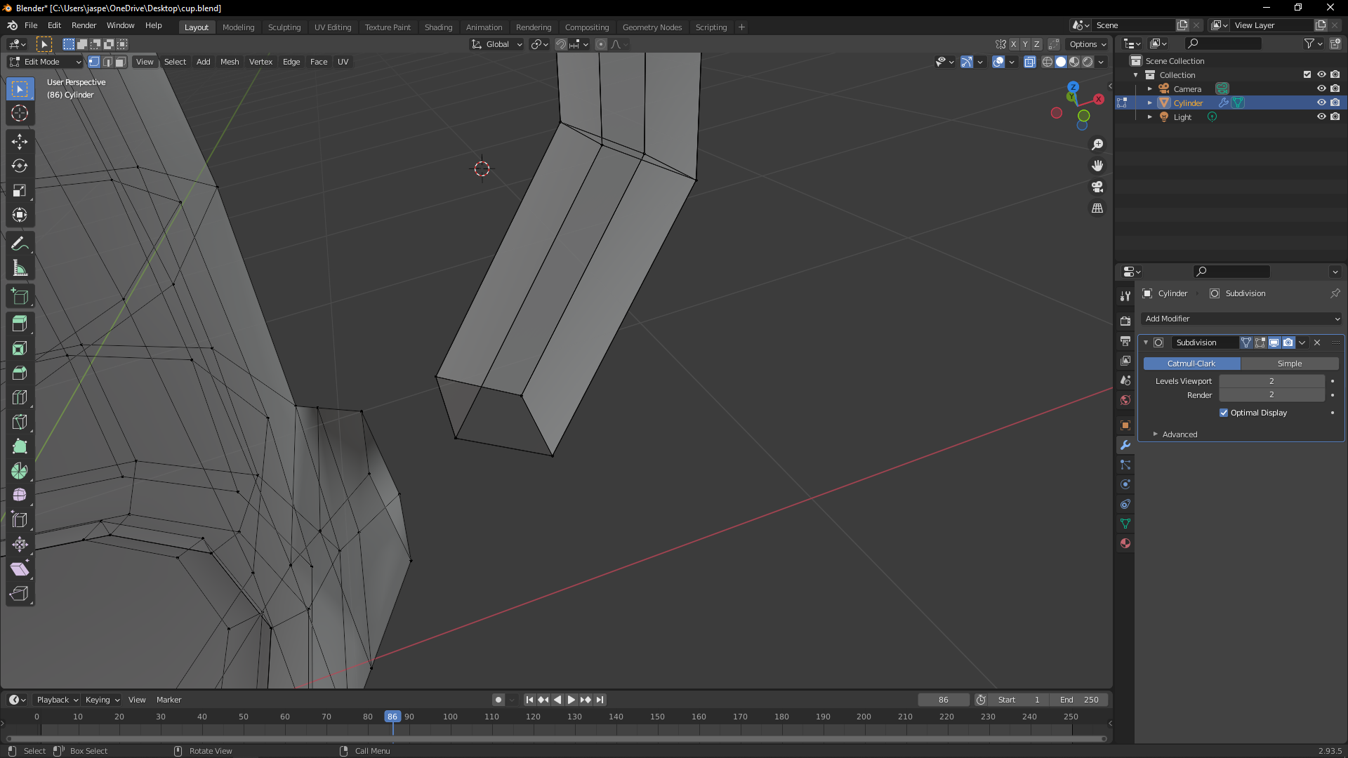
If fixing the Normals isn"t enough, try M > Merge by Distance (in Edit Mode, with everything selected) and check if there is an 'inside Face' like here:
And is that a diagonal Edge that shouldn"t be there (same area), splitting the face into two triangles?
kk i tried to delete both Vertices and bridge loop again. still didnt work. Same thing happened

Here's the link : https://drive.google.com/file/d/1u_ZNt5eaD2HuY90LuJDHQaMONsnS0LNF/view?usp=sharing
Thank you for the file wweeple
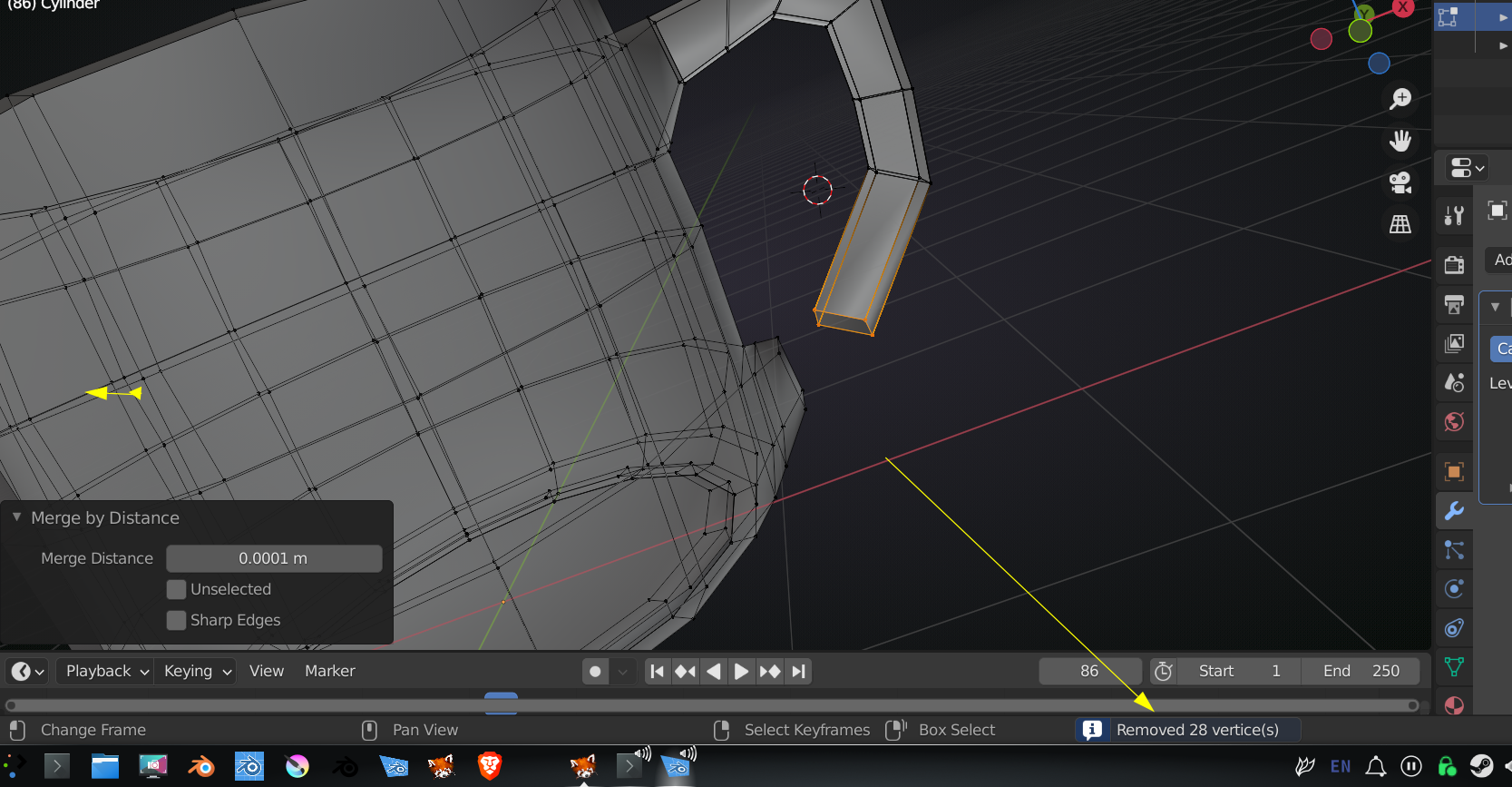
I looked at this edge loop and Merged the Vertices:
Did the same with the whole cup selected:
But there was still something strange going on here:

deleted those Vertices and:
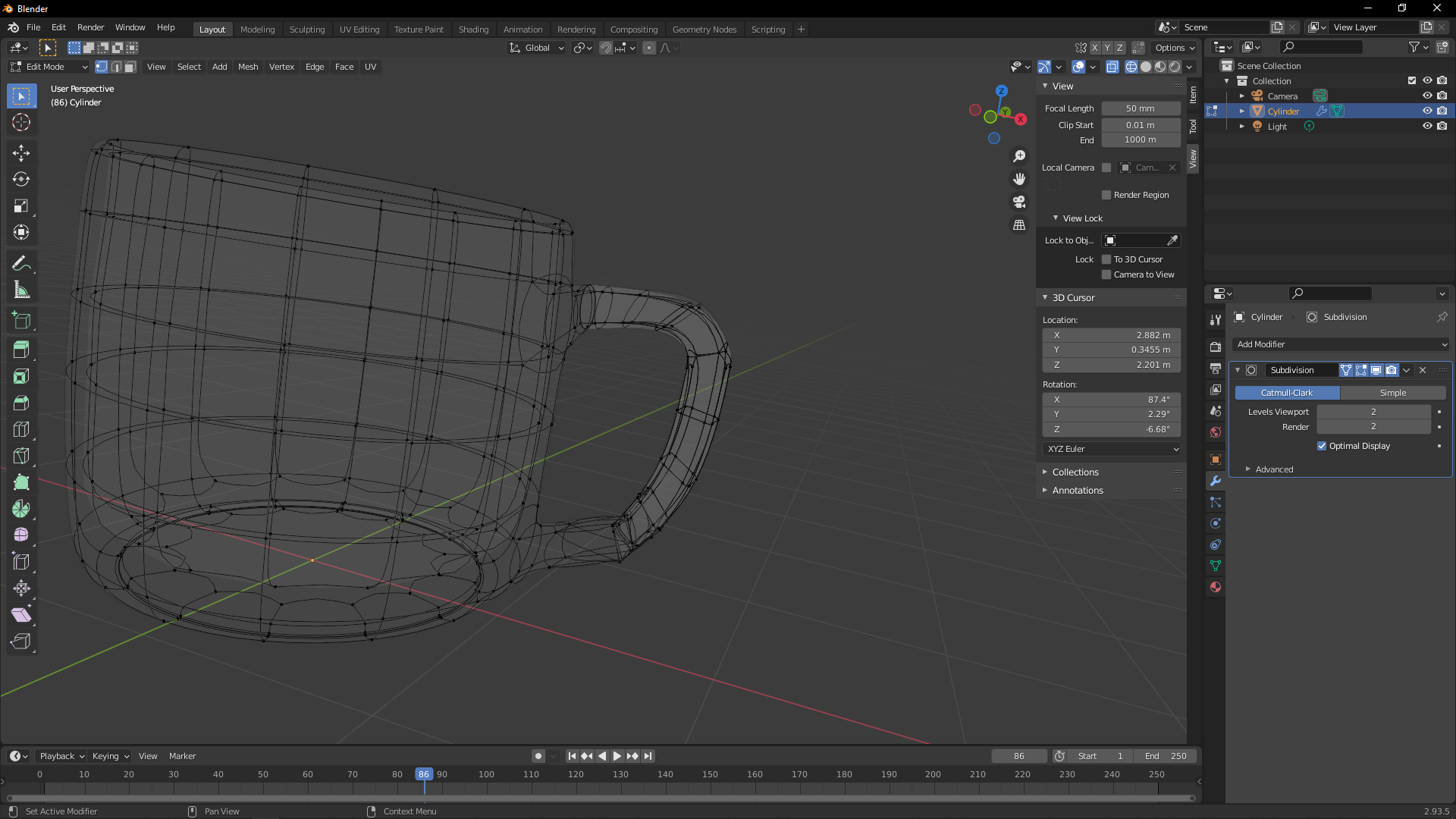
The Normals are still flipped, but at least they are consistent, so not a huge problem...
My guess is that it's the result of duplicating or extruding by accident, and then hitting escape to cancel. That can be deceptive because it looks like it's cancelled the whole operation when actually the new geometry is still there on top of the original geometry and it's just cancelled the movement of the new vertices. Happens to everyone at some point!