First time for everything,.. i have no idea what setting to go for ?
If you click the cloud icon you get a list of downloads and at the bottom are the revolver source files, containing concept art and a modeling sheet:

There a problem with import image is not working some reason when i try to place one...
(Nvm i check it works ok,.. but i remember i can just put the image & just drop into Blender like that i wonder what to that feature is it the file interference by install was a mistake ? Anyway to fix it ?)
I don't really understand your question.
Drag and drop should work, but I prefer to go into right orthographic view and then: SHIFT+A > Add Image > Background Image.
nvm the old ways work too i guess
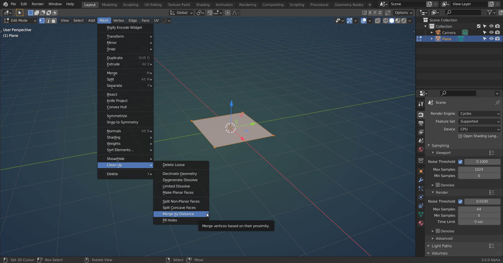
Look like i hit a snag 12.59 Overlap double & select all i don't see an option to remover double
(yes i'm use 2.93 update version)
Look like i hit a snag [video 12.59] Overlap double & select all i don't see an option to remover double is there a setting or key at a miss ?
This has been re-named and the hotkey has also been changed.
M > Merge > Merge by Distance.
Can also be found here:

Better late never,.. some video are just old need to update if new user like me are starting 3D model on hard surface it can hard or misunderstood easily i was frustrated for hours & wasted a hold day hopefully everything else in the next video good smoothly
(THX for the help spikey)
Sorry to hear of your frustrations.
The older courses here at CG Cookie are still relevant in teaching the fundamentals of 3D modeling using Blender.
Blenders UI has changed considerably over the past few years, causing the frustrations like you are experiencing.
More accurately, Blender is changing on a daily basis.
The older courses will at some point in the future be replaced with new courses using the latest version of Blender, but this takes time.
From start to finish, preparation and planning to recording and editing through to release can take several months per course.
The tutors are working on new courses as we speak, in the meantime the older courses will remain.
Better something than nothing, right?
My suggestion is to visit blender.org and download the version of Blender used in the course from the Previous Versions of Blender page.
That's what is so great about Blender, its free, with all previous versions still available and yours to keep forever.
Alternatively, you may want to familiarise yourself with Blender, with the Build and Animate a Low Poly Rocket course, and of course the Blender Basics is an ideal starting point.
Lastly, there is an awesome community hear at CG Cookie, Ask and you shall receive.
Have a cookie and carry on.
Happy Blending
Never the less at least i learn between old N new based, there no point in going back to Blender 2.79 once U get use to it latest version.