M yfavorite Sci-fi show is Doctor Who. Tom Baker is the all time best Doctor, because he has a cool colorful long scarf and he always has some jelly babies for people he meets.
I will use this challenge to recreate the Tardis Control Room as seen in Season 15. Of course I start with rtewatching the episodes and i found a nice reference for the room: http://www.themindrobber.co.uk/doctor-who-tardis-3d-console.html
Here is a picture of the Doctor in the Control Room: http://www.tombakerofficial.com/wp-content/uploads/dr_who_image_of_the_fendahl.jpg
Good choice! Baker's Doctor is definitely my favorite and you even picked an image with him and my fave companion, Leela. Looking forward to your project!
I started scripting the video:
Story: You stand in front of the Tardis door opening it with the key. Walking down a short corridor and waiting for the inner door to the control room to open. Inside the control room you look around and see a crate. You then walk to the crate and look at it.
If i have the time, the crate will open and inside will be K-9.
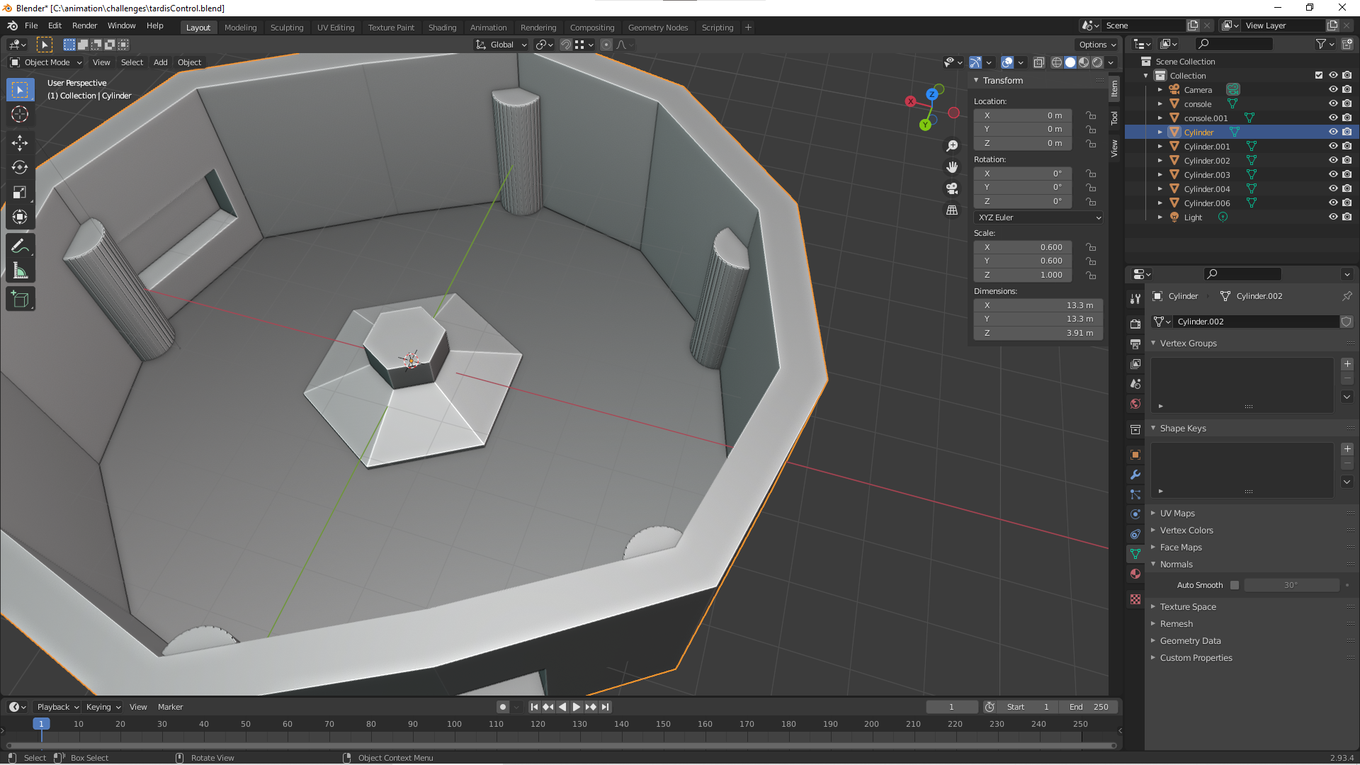
I`m nearly finished fith the walls. The console will take the most time.
Never did a longer animation. So I try to have enough time to do a decent animation. With no experience this takes time. But i participate in the challenges, because they are similar to the collaboration and I have a theme in which i can challenge my self and see what i can do in two weeks. And with each challenge I get to know blender and my abilities better.
Great Iconic show, Doctor Who.
Glad you have an excuse to watch it again.
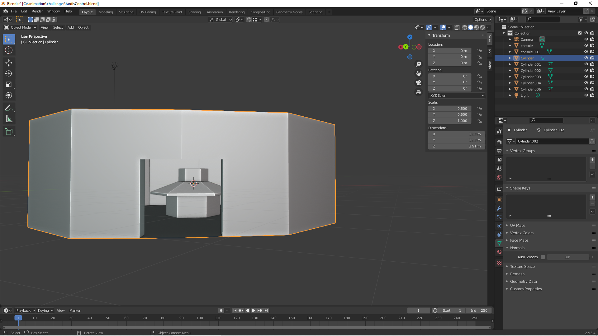
Its looking great, bigger on the inside than it looks from outside.

After two busy days, I started modeling my doors.
It still needs two door handles and of course the sign. This door will swing open to the inside of the tardis. I hope i can finish this door and the inner door, which will be my sci-fi door, by tomorrow.
Then I have to rig them and texture and finish modeling the console. Will be a busy weekend.

Tardis door done.Tonight the second door will be done. But now I got to pick up my kid from the scouts.

i finished the console. I am going to do the camera movement tomorrow, rendering takes 2-3 hours. So Ishould be able to finish on time