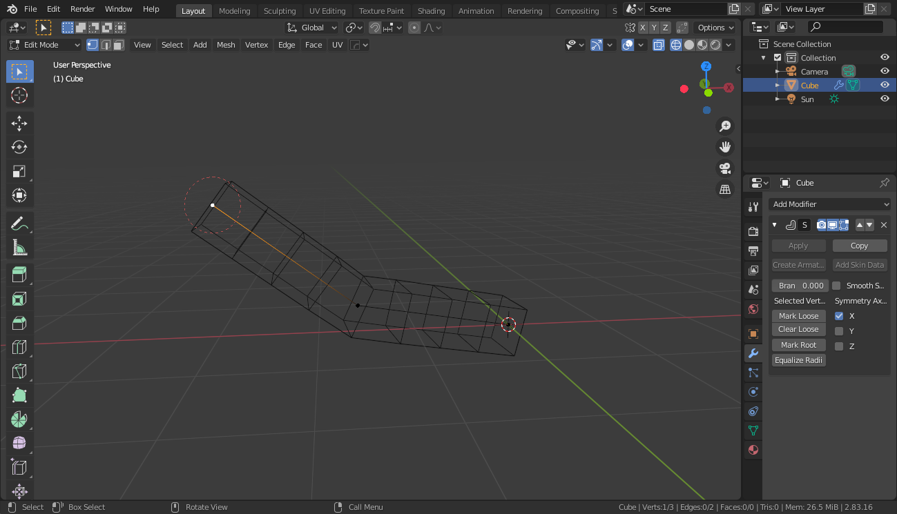
Hi! I have been trying to generate the mesh from the Skin modifier for a whole hour but I cant make it appear. It appears if I select a different vertex and make it the root, but if I select the one closest to the snowman body it just appears like this.
Any thoughts on how to make it work?
That's very weird
mikanikoa !
I can't see anything that you would be doing wrong here...
What Blender Version are you using (and did you try a different one)?
Are your (especially the graphics) drivers up to date?
Maybe post a link (via Dropbox or so) to your .blend file so we can check if that also happens when we open it...
Very weird indeed! I am unable to notice anything out of the ordinary given the screenshot as well, however I did do a little testing to see if I could break it somehow. I managed to select all vertices and just scale them to 0 from which I wasn't able to scale them back out via the Ctrl + A hotkey and needed to go into the object transform settings in the side bar.
Alongside spikeyxxx's suggestions, is there a possibility that they may have been a crazy high amount?

Any chance you have any add-ons enabled?
Box cutter or similar?
These add-ons can disable 'display in edit mode' on some modifiers even though its still visibly active in the modifier panel.

Try turning it off and on, if this doesn't work, disable any add-on in the preferences,
if you have no add-on active, I'm stumped 🤔